Hirdetés
- MIUI / HyperOS topik
- Huawei Watch GT 6 és GT 6 Pro duplateszt
- Milyen okostelefont vegyek?
- Samsung Galaxy S25 Ultra - titán keret, acélos teljesítmény
- Honor Magic5 Pro - kamerák bűvöletében
- EarFun Air Pro 4+ – érdemi plusz
- Samsung Galaxy Z Fold7 - ezt vártuk, de…
- Telekom mobilszolgáltatások
- Samsung Galaxy A54 - türelemjáték
- Samsung Galaxy S23 és S23+ - ami belül van, az számít igazán
-
Mobilarena
Ez itt, az elektronikával hobbiból foglakozók fórumtémája.
Lentebb összegyűjtötttem néhány elektronikával kapcsolatos, hasznos linket.
Új hozzászólás Aktív témák
-
_NCT
addikt
Végül betettem sorba kötve egy 1N5817 és 1N5804-es diódát, ez jelenleg 0.9-1V-ot ejt a feszültségen én ez nekem már tökéletes (ezek voltak itthon, nem akartam emiatt rohangálni). Szépen működik, így már tuti biztos nem fogja leszívni az akkut. Biztosan van elegánsabb megoldás (gondolkodtam egyszerűbb feszültségosztón is), de a gyors kellett
Mikor bekapcsolt kamera mellett mértem dióda előtt 12.2V, utána 11.2-3V volt. Első-hátsó kamera van, ezek szerintem nem fogyasztanak 500mA-nél többet, a kamera akkuja is akkora.Gondolkodtam AC/DC lakatfogón, ha mérni támadna kedvem, milyet javasoltok max 20-30 ezerig? Csak hobbi célra, néha ezt-azt mérni, semmi extra. Multiméterem van, de most pl a kameránál is jól jött volna.
-
válasz
t72killer
#89298
üzenetére
Ha fizikailag közel lesznek, én magoldanám egy központi nagyobbacska 30V körüli táppal+CC step-down modulok 1 amperre beálltva egységenként.
Mondjuk nekem van pár darab 24V/120VA és 24V/150VA trafóm meg kétmarék step modulom a fiókba, és akad graetz meg puffer is, lehet nálad nincsenek ilyenek
Mezei analóg táp.
A modulokat meg akárhova el lehet rejteni, picikék és 1A kimenőnél még nem melegszik borzasztóan.
Szerintem olcsóbban kijönne mint mindenhova áramgenerátoros 230V/30W/1A driverek.
A linken már a matek se stimmel a led panelekre, ha 20-25V 1A akkor az sose 30W. -
t72killer
titán
Egészen mélyvörös, a láthatóság határán
. Sokmindenre használják: hangulatvilágítás, akvárium, növénylámpa, spéci fotós lámpa. Nálam infra+vizuálfotós kellék lesz egy 850 és egy 550nanós tesójával, ha meg nincs melója, elzavarom a paradicsomokat világítani
.#89293: á jogos, most látom, h áramerősségből kell fix adag, nem feszkóból
. Nézek drivert. -
t72killer
titán
Ezt a LED-pakkot már ráköthetem közvetlenül egy mezei konnektorba dugós 24V-os laptoptápra? 30W LED teljesítménynél elég lesz ha egy alu U-profil hátára csavarozom, vagy valami komolyabb prociborda kéne neki?
-
válasz
tordaitibi
#89287
üzenetére
Igen, én is erre gondoltam (a 12V alsó határ necces), azért írtam a két diódát. Persze ez csak amolyan gyors/szükség megoldás, de itt igazából nem is a pontosság lenne a lényeg. 1V zener dióda hülyeség lenne? A bekapcsolt kamerának 0.5A körül lehet az árama 5V-on, 12V-on gondom 0.3A alatt.
-
Én nem tudom de a saját akkut nem engedném 12,2V alá, az már valahol csak 30% körüli töltöttség, egy hideg reggelen necces.
Vagy megcsinálnám korrekten egy feszültségkomparátorral, pl. 4093 és egy fet, vagy van erre kész megoldás és leválasztanám a kritikus feszültség alatt.
Vagy beeszkábálnék egy pótakkut ami csak ezt látja el.
A dióda nem hajszálpontosan 0,6V, átfolyó áram függő. -
_NCT
addikt
Bocs, lehet nem fogalmaztam egyértelműen (sorry), de a kamera folyamatosan be lenne kapcsolva, parkolásnál is, pont ez a lényeg. Sajnos a parking mode nem a legélesebb kés a fiókban, a g szenzor érzékelése után bő 10 másodperc eltelik,mire rögzít. Na most ez rendeteg idő,ezalatt 2x elhajt valaki.Vagy akár csak kulccsal körbe karistolják (nem, nincs haragosom, nálunk a 11.-ben ezt random autókon követik el)
-
DuplaZso
aktív tag
válasz
vizimento
#89278
üzenetére
Igen, az egy jópofa, univerzális vezérlő. Viszont csak most néztem, hogy annak a léptetőmotornak az alján ott van ám egy komplett elektronika, lehet érdemes volna turkálni egy kicsit a neten, hogy milyen jeleket/feszt fogad. Lehet, hogy egyszerű eszközökkel szóra lehet bírni.
-
_NCT
addikt
Köszi mindenkinek, újragondoltam én is, és az általatok javasolt lesz!
-
_NCT
addikt
(Szerintem) tárgytalan, a dióda halott. Mindkét irányban átengedi a feszültséget, illetve semmit nem ejt a feszültségen, nincs ellenállása. A múltkor véletlenül rosszul mértem multiméterrel és rövidre zártam az áramkört, a multiméter megúszta, az egyik biztosíték kiment és ezek szerint a dióda is.
-
vizimento
senior tag
válasz
DuplaZso
#89271
üzenetére
Adott a motor. Használt, de működőképes. Jelenleg nincs terv, hogy mire lesz használva. Inkább csak kísérletezés miatt keresek olyan megoldást, amivel olcsón és egyszerűen meghajtható. Meg persze azért, hogy ha a jövőben adódik valami amire felhasználnám, ne akkor kelljen még kitalálnom hogy is tudnám forgásra bírni. Ehhez keresek megoldást.
Amennyi infót sikerült eddig összeszednem, az alapján ezzel működnie kéne. Vagy tévedek, és mégsem.
Ugyanez a helyzet a 6600R174 típusú motorral is. Ahhoz meg ha nem tévedek nagyot egy ilyen kéne nekem.
Ha jó az amit én kinéztem és ebben meg tudtok erősíteni, vagy tudtok ajánlani hozzájuk meghajtót, azt megköszönöm.
Ha nem, akkor mennek a kukába, mert akkor csak a helyet foglalják, ha úgyse tudom meghajtani őket... -
DuplaZso
aktív tag
válasz
vizimento
#89268
üzenetére
Nem. A fordulatszámot a vezérlő fogja meghatározni, nem a marticán lévő felirat.
És pár egyéb dolog is, amivel úgy tűnik, nem vagy tisztában.Egyáltalán : van feladat, amire használni akarod, vagy csak találtál egy gombot az utcán, és kabátot képzelsz köré elméletben, amihez tőlünk vársz szabásmintát ?
-
_NCT
addikt
Sziasztok!
Az mitől lehet, hogy a schottky dióda (1N5418) egyáltalán nem ejt feszültséget a pozitív ágra téve? Van egy autós kamera, amely hardwire kit-en keresztül kapja a naftát. Ez elvileg 11.4V-nál lelövi az áramellátást, hogy ne szívja le az autó akkuját. Ez finoman szólva sem a legjobb opció, 11.4V-nál már döglött kb az akksi, indítani nem lehet vele. A hardwire kit-en Power, ACC és GND kábelek vannak. Én azt csináltam, hogy biztosítékelosztót használva, a hardwire kit és a biztosíték közé (ami az áramellátást biztosítja, folyamatos 12V) betettem a schottky-t, eleinte megmértem, ~0.3-0.4V-ot ejtett. Próbából kivettem a képletből az ACC kábelt, ami figyeli, hogy mikor van gyújtáson az autó és ez alapján kapcsolja a kamerát. Tehát folyamatos üzemben menne a kamera az autó parkolása közben is, amíg el nem éri a 11.4V-ot, diódával ez kb 11.8-11.9 lenne. Ma mértem egyet az autónál, 11.6V-on állt a multiméter és a kamera vígan szívta a naftát az akkuból.
Mi lehet a probléma? A kamera (70mai A500s + hátsó kamera) 5V 2A-es input-al rendelkezik, az akku 500mA, szerintem ennél többet nem fogyaszthat, ez összvissz 10W lenne.
Online szimulátorban próbálva egy olyan dióda, aminek 1A-nál 0.4V a Vf, simán jól működik, ejt kb 0.6-0.7V-ot, attól függ, mekkora ellenállást állítok be.
-
vizimento
senior tag
válasz
Intruder2k5
#89267
üzenetére
FL57BL04-24V-4000A-1
Egy ilyen kütyünek adok 24V-ot, a motor 3 vastagabb kábelét rákötöm az U-V-Wre és a potival 0-4000 között tudom majd szabályozni a fordulatot?
-
válasz
vizimento
#89265
üzenetére
Valami hasonló szervómotor lehet, de igen, ahogy előttem is írták, a színek felsorolása helyett hasznosabb lett volna, ha a rajta látható feliratokat fotózod le.
-
Sliderxy
senior tag
válasz
Jarod1
#89236
üzenetére
Megoldás lehet az üzem közbeni mérésre ha mondjuk két vékony rézszálat bekötök az akku csatlakozóba, valahogy áthúzom a gép alatt, rákötöm a műszert, azt meg a gép tetejére helyezem? Így menet közben akkor ha jól sejtem mindig a pontos értéket látnám.
Gyári új szűrők vannak benne, az új akksival együtt azokat is cseréltem.
Plusz a gépet is átnéztem teljesen belülről, de abban nem volt szinte semmilyen szennyeződés. -
Sanki
addikt
válasz
Dr. Szilikát
#89261
üzenetére
Köszönöm a választ és az egyszerűbb megoldást is.
Mindkét verzió használható hosszú távon? -
Dr. Szilikát
őstag
-
Sanki
addikt
Sziasztok.
G Astra km órába be akarom vinni a felkapcsolt tompított visszajelző ikont (xenon magasságállító visszajelző ikon van a óralapon, a ledet ez alá fogom tenni és a 2 nyilat leragasztom, így az ikon megegyezik).
Tompított jelet a világításkapcsoló után tudom levenni, ami pozitív 12V lesz.
A probléma: a km órába ez az ág negatív kapcsolásra van gyárilag megcsinálva (tehát a 12V-ot a km órán belül gyárilag le tudom venni 1 ellenállással).Amire gondoltam: PC817 optocsatolóval működhet az alábbi?
A kapcsoló után levett 12V-ot menne az anódra, katódra pedig GND, az optocsatoló másik oldalán pedig 3-as lábról menne 1 vezeték a km óra stekkerbe, láb 4-re pedig menne egy GND a kasztniról.
Móricka ábra a fentiről.
G astra óra kapcsolási rajza.
G astra óra szétszedve - a rétegek szépen látszódnak.(Kis próbapanelon ezt összeraktam, de nem tudom tartósan ez okozhat e bármi gondot..)
-
-
-
User_2
aktív tag
válasz
#68216320
#89245
üzenetére
ilxyen nekem is van itthon: LTE 5380
és tényleg ott az alján a kis nyílás
jobb oldali rácsos ajtó mögött van egy csomó hely, nekem ott nincs semmimikor bevezették a 3G-t, rákötöttem, hogy majd internetezek, hát nem volt elég a gép teljesítménye a 3G sávszélességéhez...
fura tapasztalás volt ez akkor, ma már több ilyen élményem van régi gépekkel telefonokkalkiváncsiságból szétszedtem sok évvel ezelőtt - naná-
már nem megy -
#68216320
törölt tag
Igen, az eredetiben a cellák hossza ~14mm. Szóval sanszos, hogy jó lesz.
Inkább az a kérdéses, hogy az a feltételezett "hőkapcsoló" az valóban az lehet ami hozzá volt csapva? Azt kell majd nekem is használnom?mezis:
Hely nincs. De fentebb linkeltem AAA/3 méretű NiMh akkut. Abból 4db sorbakötök majd és megkapom a kívánt méretet, feszültséget. Kapacitást túl is teljesítem. -
#68216320
törölt tag
válasz
fatpingvin
#89248
üzenetére
-
t72killer
titán
válasz
gendyke
#89237
üzenetére
Ha nem akarsz állandó dugeszt 2-3m kábellel rákötni, akkot hidegkészülék-csati:
Kis fúrás-faragás van benne, a tápot bele kell tenni egy műanyag v alu műszerdobozba, aminek egyik végébe mehet ez a 230V-os csati, másik oldalára 12V szivargyújtó, utóbbi is akad aliexpressen mindenféle kivitelben. Ha nagyon vagányat akarsz, még az egészet vízállóvá is lehetne tenni, de akkor egy hetig vadászoc utána az alkatrészeket, h minden stimmeljen
-
#68216320
törölt tag
válasz
fatpingvin
#89243
üzenetére
A probléma az, hogy ez a gép alján egy kis ajtó mögött kialakított helyen van.
Vagyis a mérete sajnos korlátozott. Gépházon belül sem fér el sajnos.
Ezen a videón látszik, hogy hogy néz ki a helye: https://youtu.be/rgUCzP5TCCU?t=70User_2: Helyet nem tudok feláldozni. Egy multicaddy megoldás van, amiben vagy a floppy vagy a cd-rom van. Ezek kellenek. Szóval kicsi helyen kellene elférnem valahogy.
-
User_2
aktív tag
elég kicsi az esélye annak, hogy találsz érdemben használható NiCd akármit
ha szerencséd van a kitüremkedés alatt egy töltésvezérlő van, ebben az esetben tudnál építeni egy lítiumos akksit vezérlővel.
alakja mindegy, ha feláldozod a dvd meghajtót, a helyén elfér szinte bármi. -
fatpingvin
addikt
válasz
#68216320
#89242
üzenetére
én ezt a helyedben nem típusazonossal helyettesíteném, csak simán bele egy NiMH akkut. kisebb lesz a kapacitása valamivel nyilván, de nem hiszem hogy nagy gondot okozna. ad absurdum néznék bele egy 5.5V-ig jó szuperkondit. 50 mAh az elég kicsi, 4.8V feszültséggel számolva 37.5 F, ekkora csak nem kell... mennyit vesz fel a CMOS kikapcsolva?
bocsi, tudom hogy nem ez volt a kérdés, ez eredetire nem tudok értelmesen válaszolni... -
#68216320
törölt tag
Tudnátok segíteni, hogy a képen látható akku-t hol lehetne beszerezni? (Pentium1-es notebook CMOS battery)
Egy NiCd 4.8V 50mAh AAA formátumú (keresztmetszete ekkora, de magasabb egy sima AAA elemnél) akkupakkról van szó, az oldalán egy kis kidudorodással.
Gondolom az ennek megfelelő NiMh verziót kell majd keresnem.
-
gendyke
csendes tag
válasz
gendyke
#89237
üzenetére
Mondjuk akkor bőven elég egy kisebb is 10A mondjuk :
https://www.aliexpress.com/item/33051556213.html?spm=a2g0o.productlist.main.3.3b25AlYJAlYJbH&algo_pvid=2a73a80a-2f2e-4f65-906d-2fb9a2643e2b&algo_exp_id=2a73a80a-2f2e-4f65-906d-2fb9a2643e2b-1&pdp_ext_f=%7B%22sku_id%22%3A%2212000016440247391%22%7D&pdp_npi=3%40dis%21HUF%212381.8%213.77%21%21%21%21%21%4021224e9b16787885761288499d074d%2112000016440247391%21sea%21HU%210&curPageLogUid=FcF9arWN6QGx
Árban is baratságos. Hazai oldalon nem találtam Így gyorsban. -
gendyke
csendes tag
válasz
t72killer
#89180
üzenetére
Köszi!
ValószÍnűleg jó lenne, már csak azt kéne kitalálni, hogyan tudom gyors csatlakozásosan megoldani, hogy ne kelljen a 220-at rákötözgetni,plusz a pergetőt, illetve szabadtéren, ha csepereg az eső és elkezdünk bepakolni se legyen baja.
Esetleg egy vÍzhatlan dobozba épÍteni az egészet és belülre épÍteni egy dugaljat amit csak beledugnék, a pergetonek meg akár két drótot kivezetni amire csak rácsiptetjük.
Jó az elgondolás?
Közben elértem a gyártót azt mondta 2-2,5 A vesz fel a készülék és 12,5V-nál többet ne kapjon, mert tönkremegy. -
-
Sliderxy
senior tag
válasz
Dr. Szilikát
#89230
üzenetére
Köszönöm a válaszokat, megpróbálkozok ezzel a LED teszttel, kicsit informálódom még előtte.
Bármilyen LED jó? Akár egy régi játékból kiszedett is használható a feladatra?
Ellenállásból milyen és mekkora jöhet szóba? -
Sok akku párhuzamos kötésénél régebben ez volt az elfogadott és preferált bekötési mód.
Azóta fene tudja mi változhatott az elektronok áramlása terén mert nem egy helyen olvastam hogy ez nem jó, különösen napalemes csoportokba.
Szerintem ez így korrektebb mint a hagyományos egyoldali tápolás. -
-
Dr. Szilikát
őstag
válasz
Sliderxy
#89226
üzenetére
Lehet, hogy csak 16,6 V-ig emeli a töltője, ez még nem lenne gond.
Mivel én ezt pontosan lekövettem egy laptopakkunál, így elmondhatom, hogyan működik. Mindig van egy gyengébb cella(pár), amelyik először esik be 2,5 V alá és akkor tilt le a BMS.
Terhelés közben, három tag mondjuk tartja magát 3 V környékén (egyébként 3 V alatt kezdenek egyre gyorsabban összeesni, ahogy elfogy belőle az energia).
Legyen 3 x 3,1 V és 2,5 V, így 11,8 V-nál lekapcsol a BMS. Viszont a terhelés megszűnése után még a 2,5 V is visszaemelkedik 3 V környékére, meg a többi is feljebb szalad kicsit.
Tehát így a terheletlen feszültség semmit nem árul el.
Ha rá van kötve az akkura egy LED és ellenállás, még az is többet árul el, amikor elsötétül és ebből látszik, hogy a BMS tiltott le. Noha a tiltás oka lehet túláram vagy túlmelegedés is.
-
bagarol
tag
válasz
ekkold
#89227
üzenetére
Ezért írtam.
Ha egyik végéről táplálod, 9 méteren esik a feszültség, ha középen csak
4.5 méteren, ráadásul csak fele akkora áram folyik, így kb. negyedakkora lesz a két végén a feszültségesés. A fényerővel is gondjai vannak. Kérdés, hogy el lehet-e vezetni esztétikusan egy + vezetéket. -
válasz
Sliderxy
#89226
üzenetére
Azt látom, hogy a névleges értéket (16.8V) sem a régi sem az új nem hozza
Az nem a névleges érték, hanem a maximális. A névleges az a 14,4V.
Ez a mérés igazából azt tudja megmutatni, hogy a töltés működik rendesen, mert fel van töltve a pakk, és hogy nem azért áll le, mert lemerült (12V körül lenne a minimum). Azt viszont így pont nem lehet megtudni, hogy mitől áll meg a gép. Kellene egy műterhelés, ami egyenlő a gép által felvett árammal, amivel mérés közben megterhelnéd az akkupakkot, hogy kiderüljön, beesik-e a feszültség 12V alá, és azért áll-e le a gép.
Azt írtad az eredeti 2600mAh akkuval 90 percig tudott működni a porszívó, ami ha jól számolom 1,7A körüli áramfelvételt jelent. Vagyis 7-8Ω ellenállással kellene megterhelni az akksit mérés közben, majd valaki remélem megerősíti, hogy jól számoltam.
Persze csak rövid időre, mert 30W körül fog az ellenállás disszipálni, ami hang- és fényjelenségekkel kísért füstgépet csinál az ellenállásból, ha sokáig csinálod
-
ekkold
Topikgazda
válasz
bagarol
#89224
üzenetére
Sima led szalag esetén a szalag saját ellenállása miatt keletkezik feszültségesés, ezért a megtáplálástól távolodva csökken a fényerő. Ha a szalagot "átlósan" tápláljuk meg akkor mindenhol azonos lesz a feszültségesés (tehát a negatívot a szalag egyik végén, a pozitívot a másik végén tápláljuk be) ilyenkor a fényerő is egyenletes lesz.
-
Sliderxy
senior tag
válasz
Sliderxy
#89184
üzenetére
Beszereztem egy multimétert, hogy "lássak" valamit.
Íme a két akksi, applikáció szerint 100%-osan feltöltött állapota:
Az újra ráragadt a kábelszigetelő, így rajtahagytam, legalább jobban látszik a különbség.Akkufeszültség, miután menet közben megállt a gép:

Ilyenkor se kép se hang a készüléken, lecsatlakoztattam majd újra vissza és így elindult, ment egy ideig majd újra megállt:
Újabb mérés:
Ezután cseréltem az akksit.
Új akku 3500mAh 100%-ra töltve:

Akkufeszültség, miután menet közben megállt a gép:

Azt látom, hogy a névleges értéket (16.8V) sem a régi sem az új nem hozza, de mivel nem értek hozzá valaki felvilágosítana, hogy a problémát okozhatja-e képeken látható feszültség esés?
A 4 sebességfokozatot is próbáltam közben, érdekes módon az akku le, majd visszacsatlakoztatása után egy rövid ideig működik, módosítható, aztán ahogy korábban is írtam a legalacsonyabb fordulat választható és a 3 magasabb fokozatra állítva pedig mindig csak a maximális, turbo fokozaton pörög.
-
-
Dr. Szilikát
őstag
válasz
Steady74
#89222
üzenetére
Címezhető LED másképp működik, a benne integrált vezérlés +/- tápfeszültséget igényel, a vezérlőjel pedig csak gyenge jelfeszültség, árammal nem terhelt. Esetedben a CW / WW viszont PWM-kapcsolt áramot kap a negatív ágról.
Javasolták még azt, hogy a másik végére a ledszalagnak is tegyek egy ugyan ilyen kontrollert, és a kettőt működtessem szimultán.
Ha a kettő képes szinkronban működni, vagy erre vannak a jelerősítő stb. trükkök. Ha nem pontosan szinkronban kapcsol, úgy nem áll össze:
-
Steady74
addikt
válasz
Dr. Szilikát
#89221
üzenetére
Abból indultam ki (nagyon kevés villanyszerelési tudással), hogy a címezhető ledszalagok másik végét is úgy táplálom meg, hogy áthúzok egy + és egy - szálat, és rendben vagyok. A CCT- szalagnál is erre gondoltam, hogy elég lesz a + szál mellé valamelyik ágra (CW/WW) húzni a --ot és rendben leszek. Javasolták még azt, hogy a másik végére a ledszalagnak is tegyek egy ugyan ilyen kontrollert, és a kettőt működtessem szimultán. Az is egy opció lehetett volna, de a javasolt megoldást ki fogom próbálni majd.
-
Dr. Szilikát
őstag
válasz
Steady74
#89220
üzenetére
Nem úgy értettem, csak mellékesen jegyeztem meg, hogy például bemegy 24 V a Jack inputon, azt ki is veheted a másik két ponton, miután párhuzamosak, galvanikusan azonosak. Ha nem is látom a belsejét, de ez így szokás, ellenállásmérő kimutatja. Ha éppen olyan valamit akarsz táplálni, amit még elbír pluszban a tápegység.
De nem így, hogy a negatívot átkötöd a vezérelt ágra, ezt nem is értem, honnan jött a gondolat.
Ha a két bemenetre kötsz két betápot, az esetleg a tápegységek szempontjából érdekes, de arra sem lehet kijelenteni, hogy "nem szereti". Ha nem pontosan egyforma a feszültség, nem egyformán oszlik el a terhelés, de az egy tévhit, hogy tönkretenné egyik a másikat.
-
Steady74
addikt
válasz
Dr. Szilikát
#89219
üzenetére
A párhuzamos betápot nem szereti az eszköz, ezt megkérdeztem a gyártótól. Az alapfellállás az lett volna, hogy a led tápnap van 2db 24V kimenete. Egyikre kötöttem volna a vezérlőt, mögé a ledszalagot, a másik kimenetre (+/-) kötöttem volna a ledszalag másik végét, csak hát jött a gond, hogy a szalag 3 csatis és van 2 kábelem
De a fenti rajz alapján megnézem a bekötést, hogy megy-e.demars: Neked is köszi a választ, meg mindenkinek
-
Dr. Szilikát
őstag
válasz
Steady74
#89211
üzenetére
A másik végén van a tápnak egy + meg egy - vége.
De az a szabályzó bemenete, lehet választani, hogy Jack input vagy két szál vezetéken táplálod. Párhuzamos lévén, éppen el is vezetheted tovább a tápot, ha kell valamire és el is bírja a terhelést.
Mivel közös anódos megoldás (mint általában), a pozitív tényleg közös a kimenettel. Ennek oka, hogy N-csatornás MOSFET-ek használatosak általában, ahogy a rajz is mutatja.
Piros nyíllal jelöltem, lényegében összekötötted a GND (negatív) pontot az egyik kimenettel. Így rövidre zártad az egyik PWM kapcsoló MOSFET-et és akkor már nem kapcsol, csak max. fényen világít az ág.
-
válasz
Steady74
#89211
üzenetére
Ha megosztod a tápot párhuzamosan két különböző típusú LED között, az egyik jobban fog világítani, mert amelyiknek alacsonyabb a nyitó feszültsége, az le fogja húzni a tápot a maga szintjére és a másik lehet, hogy nem tud teljesen kinyitni. Ezt remekül meg lehet figyelni például piros és kék LED esetében.
Bár ez pucér ledekre vonatkozik és nem ledsorokra, úgyhogy valószínűleg tévedek.
-
Steady74
addikt
válasz
ViZion
#89212
üzenetére
24V os a ledszalagom, 9m. Sokkal-sokkal több fényt ad a másik végével megtáplált rendszer mint az egyik végén táplált. Nem referenciamérés, de egy Xiaomi light sensorral mérve és szemmel is látszik, hogy a szalag végén kevesebb a fényerő.
Akkor marad a dupla kontroller megoldás. Köszi a fáradtságot, hogy írtál!
-
válasz
Steady74
#89211
üzenetére
Nálam valami gyűjtőoldal volt, lehet elkattintottam.
Nem elég a táp, ott is vezérelten kell neki adni a kraftot (repeater, signal booster, amplifier meg akármi neveken fut). Vagy cserélni 24 V ledre. Esetleg még egy kontroller és megfelezni a szalagot. Hány méter amúgy?
A közös + kb annyi, hogy ott vannak közösítve a ledek, nem a negatívnál.
Angolul sok infó hirtelen: [link] -
Steady74
addikt
válasz
ViZion
#89209
üzenetére
Igazából egyféle szalag van a linken, az IP67-es egy szilikon csőben van, a szalag ugyan az. Egy Gledopto vezérlővel vezérlem. Ez nem címezhető led szalag, itt nincs olyan adat kábel mint a WS2812-esnél és társainál, van egy +, egy CW meg egy WW.
A problémám az, hogy hosszú a ledszalag, a másik végén betápot akarok adni. A másik végén van a tápnak egy + meg egy - vége. A + nyilván a +-hoz megy, viszont ha a - ot a CW-re kötöm, akkor csak az és a normál fehér színt adja a szalag, a WW eltűnik. Ha a WW-re-re kötöm a betáp --ot, akkor a WW és a normál fehér van, a CW tűnik el. Kipróbáltam, megosztottam a - ágat a CW és a WW között, az eredmény az lett, hogy csak egyféle fehér van, éppen az, ami a vezérlő legutóbbi beállítása volt volt.
Azért akarom a plusz betápot, mert amikor a fenti leírt módon adok plusz tápot, sokkal-sokkal egyenletesebb lesz a ledszalag fénye, és élénkebb is. De mivel kell mindhárom fehér szín, így bajban vagyok.bagarol: így is próbáltam, de ahogy írtam ha megosztom a - -t, akkor gyakorlatilag egyféle fehérem van csak, nem tudom a vezérlővel állítani azt, csak a fényerőt, de az meg kevés.
szerk: ezt a + közös-t hogyan értsem? Lehet már fáradt vagyok de nem esik le.
-
-
Steady74
addikt
LED témában kérdeznék, hátha valaki találkozott már a kérdéskörrel. Ha nagyon off, törölje az admin nyugodtan. CCT-s ledszalag plusz betápra keresek megoldást, magamtól és a google-tól nem lettem okosabb. Ha megadom a +-at a másik végére és a betáp negatív végét mondjuk a meleg fehér ágra csatlakoztatom, akkor a hideg fehér fény tűnik el, ha a hideg fehéret csatlakoztatom a negatív plusz ágra akkor meg a meleg fehér tűnik el. Köszi
-
Dr. Szilikát
őstag
válasz
aujjobba
#89203
üzenetére
Igen, ez az egy nyomógomb - két állapot kivitelezése, létezik többféle változatban:
https://www.google.com/images?q=Latching+switch+using+push+button
Gyakorlatban lehetnek azért problémák, a kapcsoló bizonytalan érintkezése, prell okozhat néha gondot.
#89202
Mivel az 555 és a NAND-kapuk felhasználása igen széles körű, ezt így nehéz kitalálni. Lehetne, ha valami elterjedt dolog lett volna, de most nem ugrik be.
-
válasz
rednifegnar
#89204
üzenetére
Kérdeztem is tőle, miért lóg a képbe egy heveder lőszer, de nem válaszolt

-
baly81
aktív tag
válasz
Dr. Szilikát
#89161
üzenetére
Ma végeztem el a TV szétbontását, kitakarítását és a csavarok meghúzását. Hibás alkatrészre utaló jelet, sárgulás/feketedés, puffadást sehol sem láttam. A forrasztásokon is átfutottam, de nem találtam gondot. A kapcsolót is lecsavartam a helyéről, nyomkodtam, de a reteszelés mindig megtörtént, az már más kérdés, hogy kontaktol e normálisan, mert nem mértem ki.
A csavarok, -ahogy mondtad is- nagyon gyengén voltak meghúzva, azaz sokat visszaengedtek. Némelyik annyira, mint ha meg sem lett volna húzva, ezek főleg azok voltak, amiknél az ónlap is alatta van. Most összeraktam és jól működik, kapcsol, normális nyomásérzetű a főkapcsoló is, a relé kapcsol amikor stanby-ba kerül. Mivel a hiba eddig is "ritkán", randomra jött elő, elkiabálni nem szeretném, hogy jó lett... De, bízom benne, hogy ennyivel megúszom és nem lesz egyéb gondja.Nem tudom, hogy hivatalosan van-e az alkatrészekről pontos leírás, de szeretnélek téged és a többi fórumtársat segítenni azzal, hogy készítettem pár fotót (makrókat is) a panelekről. Hátha valakinek szüksége lenne rá, pár hónapig fent hagyom a drive-on. Pontos típus Panasonic TX-P42ST30E.
Köszönöm a segítséget!
-
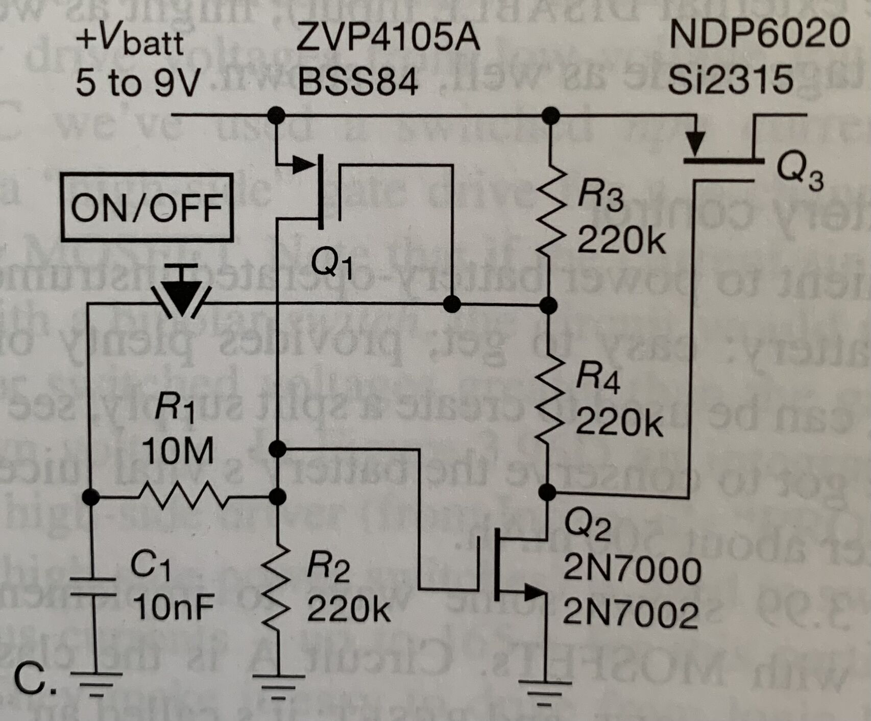
aujjobba
addikt
Segítség.
Azt értem a kezdeti kikapcsolt állapotból hogyan kapcsolnak be a FET-ek és hogyan maradnak tartásban.
De amikor újra megnyomom a gombot, miért kapcsolnak ki újra?szerkesztés:
Vagy az ON állapotban a C1 fel van töltve Vbatt-ra, így amikor újra megnyomom a gombot ez felhúzza Q1 gate-et ami ettől kikapcsol és ezért? -
válasz
Dr. Szilikát
#89196
üzenetére
Apám a Gyöngyösi Izzó-ban dolgozott, ha ez mond valamit, szerintem hozzáférése volt mindenféle minőségi alkatrészhez. Egyszer egy televíziót épített össze otthon egy marék alkatrészből

A többi kérdésre valami ötlet?
-
zetecR
addikt
Hogy őszinte legyek, fogalmam sincsi.

Van (volt) egy MG328 teszterem, ami menet közben egyszercsak nem hajlandó működni (áramot kap, LED világít, képernyő nem kapcsol be).
Nagyon érdekel az elektronikai bütykölés, javítgatás és gondoltam, hogy vennék egy ilyen szkópot, ismerkedni, tanulgatni, kísérletezgetni.
Új hozzászólás Aktív témák
- Luck Dragon: Asszociációs játék. :)
- MIUI / HyperOS topik
- Huawei Watch GT 6 és GT 6 Pro duplateszt
- BestBuy topik
- sziku69: Fűzzük össze a szavakat :)
- AMD vs. INTEL vs. NVIDIA
- Mikrokontrollerek Arduino környezetben (programozás, építés, tippek)
- LEGO klub
- GoodSpeed: Te hány éves vagy?
- Milyen okostelefont vegyek?
- További aktív témák...
- ASUS ROG Cetra True Wireless Gaming fülhallgató új, garanciával!
- Microsoft Surface Laptop 5 13,5" Fekete i7-1265U 16GB 512GB magyarbill 1 év garancia
- ÁRGARANCIA!Épített KomPhone Ryzen 7 7800X3D 32/64GB RAM RTX 5080 16GB GAMER PC termékbeszámítással
- iPhone 16 Pro 128GB Desert Titanium -1 ÉV GARANCIA -Kártyafüggetlen, MS4161, 91% Akksi
- LG 25GR75FG - E-Sport Monitor - FHD 360Hz 1ms - NVIDIA Reflex + G-sync - AMD FreeSync - HDR 400
Állásajánlatok
Cég: Laptopszaki Kft.
Város: Budapest
Cég: PCMENTOR SZERVIZ KFT.
Város: Budapest
Mikor bekapcsolt kamera mellett mértem dióda előtt 12.2V, utána 11.2-3V volt. Első-hátsó kamera van, ezek szerintem nem fogyasztanak 500mA-nél többet, a kamera akkuja is akkora.
.
![;]](http://cdn.rios.hu/dl/s/v1.gif)
. Sokmindenre használják: hangulatvilágítás, akvárium, növénylámpa, spéci fotós lámpa. Nálam infra+vizuálfotós kellék lesz egy 850 és egy 550nanós tesójával, ha meg nincs melója, elzavarom a paradicsomokat világítani
.

De a kollégák már megfejtették 



