Hirdetés
- Amazfit Bip 6 - jót olcsón
- Amazfit T-Rex 3 Pro – világítós dínó
- Milyen okostelefont vegyek?
- Okosóra és okoskiegészítő topik
- Yettel topik
- Vivo X200 Pro - a kétszázát!
- Samsung Galaxy S24 Ultra - ha működik, ne változtass!
- Samsung Galaxy Watch6 Classic - tekerd!
- Visszatérnek a Samsung tervezte CPU-magok és GPU az Exynos 2800-ban?
- Samsung Galaxy S25 Ultra - titán keret, acélos teljesítmény
-
Mobilarena
Ez itt, az elektronikával hobbiból foglakozók fórumtémája.
Lentebb összegyűjtötttem néhány elektronikával kapcsolatos, hasznos linket.
Új hozzászólás Aktív témák
-
dewil666
őstag
Sziasztok!
Van egy rossz (elektronika) 12cm-es ventim (ledes) amit nagy nehezen szét szedtem (össze volt ragasztva).
Az lenne a kérdésem hogy a képen bekeretezett alkatrész hibája okozhatja hogy nem működik?
Multiméterrel mérve a két végét sípol a többi nem.
Illetve nem biztos hogy vissza tudom építeni ezt az elektronikát mert roncsolás nélkül nem lehetett eltávolítani.
Ha csinálnék hozzá egy új nyákból elektronikát akkor mi kell ahhoz hogy simán csak 12v-ról menjen?
A legegyszerűbben szeretném megoldani.
Sajnos egyáltalán nem értek hozzá csak ha megvan mit hová kell forrasztani úgy meg tudom csinálni.
Esetleg valaki le tudná írni esetleg rajzzal szemléltetve hogy mit-mivel-hová kell forrasztani?Nagyon köszönöm a segítséget!

-
-
#68216320
törölt tag
Van egy magnóm, ami felvételnél a bal csatornára nem vesz fel semmit. Jobban mondva, ha a panelen lévő REC trimmert max-ra tekerem, akkor torzan felvesz valami hangmaszlagot. Arra tippelek, hogy valami tranzisztor vagy egy BA15218 IC egyik fele halt meg. Sajnos szerviz könyvet nem találok hozzá ingyen csak egy hasonló típushoz van. Egy Denon drm-555 a magnó, de csak drm-550-hez van könyv. Viszont úgy tűnik hasonló az a panel, amin ez az IC szerepel a rajzon, mivel a trimmerek és az IC is ugyanott van. A BA15218 ahogy néztem egy dual erősitős alkatrész viszont nem beszerezhető. Tud valaki esetleg lábkompatibilis helyettesítőt?
-
CPT.Pirk
Jómunkásember
válasz
Lompos48
#43452
üzenetére
Ja egyébként sikerült megcsinálni a táp negatív oldalát is, csak annyi baj volt, hogy nem volt minden vezeték összekötve, hiába mutatta úgy a Tina. Ráadásul pontosan azonos módon működik a visszahajlás a negatív ágban is, nincs eltérés.
Hétfőn majd rábeszélem főnökömet, hátha céges project is lesz belőle...

hcl: szerintem csak az USB-t lehet átadni. Esetleg egy USB-s pic programozót szerezzen be, ha mindenképpen Win8 kell neki.
-
-
Hello!
Apósnak PIC írhatnékja támadt. Épített írót, ha minden igaz, LPT portosat (még nem láttam).
Win8.1 x64 alatt kéne beröffenteni, USB-LPT átalakítóval, de a Winpic800 port driverei nem mennek fel.
Valakinek van erre ötlete...? VAgy hogy mivel lehet egy ilyen környezetben, ezzel az író hardverrel megoldani a PIC írását?
Nekem semmi értelmes nem jut eszembe, Arduinoval elvagyok, Linuxon biztos menne a LPT-s író is, de após nem akar ilyesmit.Illetve. Pickit2 klónokon kívül pl. ez mire jó?
Minden ötletet köszi

-
-
tornas
őstag
válasz
Jim Tonic
#43476
üzenetére
Még annyit, hogy az aszinkron motorokhoz szükséges indítókondit könnyen ki lehet számolni. A W-os teljesítményt osztom százzal, majd a kapott számot szorzom öttel. Pl. 2,2 kW-os motornál az indítókondi mérete 110 mikroFarad-ra jön ki (2200 / 100 = 22 * 5 =110). Üzemi kondinál az érték ez esetben 55 mikroFarad-ra jön ki, mert az mindig fele az indítókondi méretének. Ami még fontos, hogy 400 V-os legyen!
Mindenesetre kíváncsi vagyok, hogy mire jutsz! De szerintem harmatgyenge lesz, lévén, hogy a 3 kW-os aszinkron motorok már deltába (vonalfesz egyenlő a fázisfesszel) kötve vannak, vagyis a tekercselésük 400 V-ra van méretezve. A tekercsekre 115 V fog jutni, ebből gondolom hogy igencsak gyenge lesz...de sok sikert!

-
CPT.Pirk
Jómunkásember
válasz
Lompos48
#43452
üzenetére
Ez most nem az, hanem a JLH erősítős project, azzal még mindig küzdök. (maradnom kellett volna a csöveknél
) Most az alapáram beállító tranyó helyére keresek valamit, ami normális módon fel lehet szerelni a hűtőbordára. Egy kósza gondolat volt oda is a kedvenc MJE340 használata, de ennek valszeg nem elég a bétája. Holnap azért tesztek vele egy próbát, hátha. -
moha21
veterán
válasz
Jim Tonic
#43470
üzenetére
Mint írtam csillagkapcsolásban a feszültség gyök3-ada jut 1 tekercsre így az áram is gyök 3 -ra esik.
Az indítónyomaték is durván a gyök 3-adára csökken. ( Mivel az egy tekercsre jutó feszültség a gyök 3-szor kisebb és a nyomaték a feszültség négyzetével arányos).
És még vannak olyan dolgok is, ami miatt a motor szórási impedanciái a kisebb áramok miatt megnövekszenek. -
moha21
veterán
válasz
darvinya
#43469
üzenetére
Azért, mert nettó faszságokat írsz.
Mi az, hogy a szinkron motor nem annyira elterjedt? Kompresszornál valóban nem. Máshol meg igen.Egy 4kW-os mechanikai terhelésre tekercselt 1 fázisú aszinkron motor is ugyanakkora teljesítméynt nyújt, mint 3 fázisú társa. ( más kérdés, hogy nem igazán van ilyen, de ennek más oka van ).
Aztán van mechanikai áttétel is az idő függvényében lehet játszani vele."3kW felett akkora áramlökés jöhet létre, hogy még a motort is kivágja helyéről."
Itt se tudom, hogy miért a 3 kW nálad a vízválasztó, de szerencsére van motorvédő meg kismegszakító meg egyebe és a motor a helyén marad.
Az meg megint nem tudom, hogy egy kompresszornál miért is ne lehetne csillag/delta indítást alkalmazni?
-
moha21
veterán
válasz
Jim Tonic
#43468
üzenetére
Nem tudom, hogy milyen nyomáson akarod használni a kompresszort, azt sem, hogy milyen elven működik, de azt tudom, hogy mikor már van a tartályban mondjuk 6 bar nyomás, akkor azért bírnia kell a motornak a ráindítást. ( persze csak akkor ha kell ekkora nyomás ). A másik dolog, hogy ugye mennyit kell menjen a motornak ( felhasználás, tartályméret ).
egy rövid olvasnivaló. Én sem igazán foglalkozom vele, nekem nem vált be a gyakorlatba ( üresen ment szépen, de használhatatlan volt ). -
válasz
darvinya
#43469
üzenetére
Közben találtam egy oldalt, ahol azt írják, amit én írtam. Meg azt is, hogy a motoromat deltába kössem. Meg azt is, hogy necces lesz. Hmmm, még mindig nem tudom, melyik kapcsolást használjam.

Maradva a normál 3x400 V hálózatnál a 3 kW alatti - tehát a 2,2 kW és ennél kisebb teljesítményű 230/400 V feszültségre méretezett villanymotorokat - mindig az un. "csillag" kapcsolásba kell bekötni. Ha ezeket a villanymotorokat "delta" kapcsolásba kötjük, akkor az elektromos megtáplálás oldalán háromszor nagyobb megtáplálásban részesítjük, és ez nagyon rövid időn belül a leégésükhöz vezet.
A 3x400 V hálózat esetén a 2,2 kW feletti - tehát a 3 kW és e feletti 400/690 V feszültségre méretezett villanymotorokat - mindig az un. "delta" kapcsolásba kell kötni. Ha ezeket a villanymotorokat "csillag" kapcsolásba kötjük, akkor az elektromos megtáplálás oldalán háromszor kisebb megtáplálásban részesítjük őket, ezért a megtáplálás miatt háromszor kisebb teljesítmény leadására képesek. Ezért ha ennek ellenére az eredeti mechanikai teljesítménnyel megterheljük őket, akkor az elektromos megtáplálásához képest relatív túlterhelésben részesülnek és leégnek. Tehát üresjáratban, induláskor ezek a villanymotorok dolgozhatnak "csillag'" bekötésben, de terhelést nem kaphatnak, mert az elektromos megtáplálásuk kicsi. Ezt ki lehet használni indításkor (az u. "csillag-delta" indításkor), de az elindulás után azonnal át kell váltani "delta" kapcsolásba, mert máskülönben leégnek.
-
darvinya
titán
válasz
moha21
#43467
üzenetére
Miért kell, mindent kiírni, ha beszélgetés folyamát nézzük.
Pl: kompresszor motornál elég necces a váltogatás, ha azt nézzük, hogy nyomás abban a pillanatban erősebb még megfelelő fordulatszámon.
Nem véletlenül van 3 fázis komolyabb kompresszoron.Amúgy szinkron motor külön jelezni szokás, mert az nem annyira elterjedt.(nem is tudom miért)
(#43468) Jim Tonic
Pont fordítva.
3kW felett akkora áramlökés jöhet létre, hogy még a motort is kivágja helyéről.
Igaz 1 fázison üzemeltetve, csak alkatrészek pukkannak. -
válasz
moha21
#43464
üzenetére
Közi az infót. Marad akkor a delta bekötés. Indító kondenzátorral szerintem nem lesz gond az indítónyomatékkal, de majd kiderül. A kondenzátorok (üzemi és indító) számítására nincs képleted?
Darvinya: igen, mások is ezt mondták, de szerintem azért, mert inkább 3kW alatti motorokkal dolgoznak a legtöbben. Azokat nem kötheted deltába, mert leéghet. Míg, ha 3kW vagy afeletti motort csillagba kötsz, és ugyanakkora terhelést raksz rá, akkor meg azért éghet le, állítólag. Ezeket magam is úgy olvastam több helyen, viszont viszonylag kevés infót találtam 1 fázisú bekötések esetére.
-
moha21
veterán
válasz
Jim Tonic
#43455
üzenetére
Szia!
Én kompresszornál nem nagyon erőltetném a dolgot!
A kivehető teljesítmény elméletileg is 2/3-ad ( sőt a 90 fok miatt alatta ) van 1 fázis esetén a háromfázisúhoz képest.Csillagba kötve a 230V -os fázisfeszültség ( ami 1 fázisnál a vonali is ) osztódik a két tekercs között, tehát 1 tekercsre durván 115V jut. Így ha köthető, akkor inkább deltában kellene használni. Ja és igen deltában sem lesz meg a 2/3-ad teljesítmény, az indítónyomaték is elég siralmas lesz. Ráadásul pont a nagy indítóáram miatt szoktuk csillagba indítani és átkapcsoltatni deltába ( fordulat elérése után ).
-
mezis
félisten
válasz
csabyka666
#43454
üzenetére
A jövő héten csinálok kísérletet a lengyel pillanat pákámmal. Karikába hajtok egy betétet.
(Ha kevés idő telt el a másidik kísérletedig, akkor már előmelegített rézzel mérted a sokkal rövidebb időt. -
válasz
Lompos48
#43456
üzenetére
Köszi, ez nem rossz, bár nem áll teljesen össze a fejemben. Egy indító van az üzemivel párhuzamosan (nálam majd időrelé kapcsolja le), ez tiszta. Viszont szerintem vagy a Line1-re, vagy a Line2-re (fázis és nulla) kell kötnöm őket aszerint, hogy milyen forgásirányt akarok. Vagy rosszul gondolom? Illetve a kérdésem arra is irányult volna, hogy ehhez a motorhoz melyik bekötés a jobb választás?
Davinya: köszi, ezeket én is megleltem. De ellentmondások is vannak köztük. Pl. a Lompos rajza sem egyértelmű nekem.
Amúgy hogyan méretezzem az üzemi kondenzátort? Valaki szerint 70uF/kW, mások szerint 15uF/LE (1LE az kb. 0,8kW). Ez elég erős eltérés, mert ez kb. 4LE-s motor. Szóval az első számítás szerint kb.200uF-os üzemi kellene, a második szerint meg 60. 100-aas volt a boltban, azt vettem. Indítónak 250-es van.
-
Helló, lenne egy kérdésem.
Háromfázisú motort szeretnék bekötni egy fázisra. Vettem ugyebár egy üzemi kondenzátort, illetve egy indító kondenzátort, amit egy időrelé fog lekapcsolni.
3kW-os motorról van szó. Ha jó tudom, egy ekkora motort három fázisnál már delta kapcsolással kötnek, esetleg csillag-delta lágyindítóval.
Egy fázison egy hogyan nézne ki? Az oké, hogy csillag kapcsolásnál mit hová, merre, de elég lesz neki? Tudom deltába kötni? Azt hogyan kell? Kompresszorról van szó. -
-
válasz
CPT.Pirk
#43446
üzenetére
Mármint a keresztmetszet-változás miatt csökkent le? Hm, nagyobb áram, nem tudom, a fogyasztása nem változott érdemben, ugyanúgy 100W körül mozgott.
Amúgy lehet benne valami, hogy előzőleg a teljes réz melegedett, mert nem csak a "kanyarban" lilult, hanem a párhuzamos részeknél is.
-
CPT.Pirk
Jómunkásember
BC546 helyettesítésére milyen tranzisztort tennétek be?
Valami olyan tokozású kellene, amit csavarral fel lehet rögzíteni és szintén kellően nagy bétája van.
-
mezis
félisten
válasz
csabyka666
#43442
üzenetére
Üdv.!
A rézhurok elején az egymáshoz közeli vezeték darabok nem hűlnek annyira mint a távol lévők. Plusz hősugárzás révén még melegítik is egymást. És még az sincs kizárva, hogy a görbítgetés javított egy nem tökéletes kontaktuson.
-
PHM
addikt
válasz
moli.hu
#43443
üzenetére
Az 1N4001 egy 1A-es egyenirányító dióda.
Minden elektronikai alkatrészboltban kapható, s nem drága.
Tökéletesen megfelel a célodra a család többi tagjával együtt.
(1N4001...1N4007 - Itt az utolsó számjegy a maximális záróirányú
feszültségre utal.)
Ajánlhattunk volna mást is, pl BY133, stb.
A lényeg csupán az, hogy a dióda elbírja azt az áramot,
amit az utána kötendő fogyasztó kíván.
A te felhasználásodban a diódán nagyjából stabilan eső 0,7V-os
feszültségesés a lényeg. -
CPT.Pirk
Jómunkásember
válasz
csabyka666
#43442
üzenetére
Amikor összenyomtad a hegyet, az egy menetű tekercs ellenállása lecsökkent, így nagyobb áram tud átfolyni a rézen.
-
PH-User
addikt
válasz
darvinya
#43441
üzenetére
Köszönöm amúgy a segítségeteket!

Nem jobb, ha a potit kicserélem?
Itt egy kép, azt a két lábát összezárva szól a jobb oldali is és összezárva, ha tekerem a potit akkor halkít mindent. (talán a mélyet nem?)
Nos, ha összeforrasztom azt a két lábat akkor az nem lehet megoldás a problémára? -
Üdv mindenkinek!
Nemrég kérdeztem tőletek, hogyan bírhatnám működésre a 100W-os pillanatforrasztómat saját gyártmányú (réz) heggyel.
Ma megmértem a forrasztó fogyasztását, 95-100W körül mozgott, szóval ez rendben van. Amikor bekapcsoltam, fel is ugrott erre az értékre. Aztán egy fogóval összenyomtam a hegy (vagyis a rézvezeték) végét, hogy kicsit élesebb legyen a szöge, mert eddig csak kézzel volt elhajlítva - na nem tudom, hogy emiatt-e, de most egy pár másodperc kell, amíg a 100W-os fogyasztást eléri. 30-40W-ról indul, és hamar fel is megy 100W-ig.Most mintha jobban melegítene, kb. 10 másodperc járatás után megolvasztotta az ólommentes ónt. Eddig húztam neki 20 másodpercig is, vagy még tovább, és akkor is csak taknyolni lehetett vele, talán most változott valami. Forrasztanivalóm jelenleg nincs, de amint arra kerül a sor, élesben is kipróbálom a készüléket!
Köszi a segítséget így utólag is!

-
dave0825
őstag
darvinya, Lompos48: köszönöm mindkettőtöknek. Amúgy a kettőtök megoldása ugyanaz?

-
dave0825
őstag
Heló Mindenkinek!
12V-os akkumulátorról működtetve fehér ledeket (kb. 25-30 db-ot), mivel lehet a legolcsóbban és legegyszerűbben megoldani, hogy sötétben kapcsoljanak be, világosban pedig ki? Ajánlotta ismerősöm, hogy inkább trafóról működtessem, és akkor egy időkapcsolón keresztül dugjam be, de szeretném megtartani az akksis megoldást, ha megoldható azzal is valahogy. -
Lompos48
nagyúr
válasz
PH-User
#43428
üzenetére
A JRC 4565D egy (állítólag) HiFi, 70dB-es dupla műveleti erősítő, amin (gondolom) osztozhat a 2 csatorna.
A TL074CN pedig egy quad JFET-es ugyancsak műveleti erősítő, szerintem ugyanúgy használ(hat)ja a 2 csatorna.
Én állítom, hogy egy IC ből nem szokott elromolni fele, vagy negyede.Ezek egy morzsába vannak integrálva, ha az egyik felét "megkínozza" valami, azt a másik fele is megsínyli. Inkább a körülötte található elemek okozhatnak különbséget.
A tranzisztort pedig próbáld megmérni műszerrel valahogy kisakkozva a lábkiosztást. -
PH-User
addikt
válasz
Lompos48
#43427
üzenetére
Köszönöm a "reagációt".

Az eredeti probléma az, hogy a hangfalszett egyik hangszórója csak nagyon halkan szól, a másik hangszóró és a mélynyomó az tökéletesen.
Diódákat kimértem, mindegyik rendben van, nincs szétégett ellenállás sem.
Kondenzátort nem tudok mérni, mert nincs hozzá megfelelő eszközöm.
A végfokot csak ezért forrasztottam ki, hogy építsek neki egy teszt kört és abban kipróbáljam, ahol teljesen jól működik.
Van még a panelen egy JRC 4565D 8 lábú és egy ST TL074CN 14 lábú IC, ezek kínlódhatnak?
Ja, és még egy tranzisztor is, amit még nem tudtam beazonosítani, mert ragasztó van rajta. -
Lompos48
nagyúr
válasz
PH-User
#43426
üzenetére
Nincs tovább!
Ne foglalkozz azzal, hogy a 2 csatorna brummja nem hallatszik egyformán. Ha egyszerre adva hasznos jelet mindkét bemenetre egyformán szólnak, akkor rendben van. Láttam, hallottam ilyet, de nem foglalkoztam vele.A jack bemenetére kapacitívan csatolt jel már a jack konstrukciójából is különbözhet. Hogy megbizonyosodj erről, cseréld fel a bemeneteket a nyák bemeneteinél! A különbség át fog költözni. A fele vagy dupla hangerő 3dB különbséget jelent. -
PH-User
addikt
válasz
kovy79
#43291
üzenetére
Sziasztok!
Itt vagyok újra, még mindig a hangfalszettel küszködök...
Kiemeltem a végfok IC-jét (ST STA540), beraktam a datasheet-jében található dual-bridge áramkörbe
és úgy mindkét oldala egyformán szól... (Az eszközben sztereó+híd üzemmódban van kiépítve)
Viszont, ha megfogom a bemenet Jack dugójának egyik gyűrűjét akkor fele annyira szól csak, mint mikor a másik gyűrűt fogom meg. Ilyenkor mi van?
Ha adok rá jelet, akkor szépen, egyformán szól mindkét (hidalt) csatorna.Mi romolhat még el egy ilyen áramkörben? Mit keressek?
Kérlek, segítsetek, nem tudom hogyan tovább.

-
CPT.Pirk
Jómunkásember
válasz
Lompos48
#43424
üzenetére
Az nem 10W volt nála, egy nagyobb kapcsoló üzemű tápot csinál, súlyra is megvan pár kiló. Többet nem tudok róla mondani, mert nem ismerem a kapcsolását. Annyit mondott ezzel kapcsolatban, hogy az adatlapi paramétereket nem tudták hozni a kapcsoló tranyók, az ő véleménye szerint a tokozás nem volt megfelelő. Ebbe nem mennék bele jobban, mert nem ismerem a részleteket.
Én egyébként azért álltam neki a táp kérdésnek, mert kell egy egyszerűbb táp itthonra is, ami azért le tud adni néhány ampert és nem is kerül túl sokba megcsinálni, meg védelme is van.
*köszi a diódákat!
-
Lompos48
nagyúr
-
CPT.Pirk
Jómunkásember
válasz
Lompos48
#43419
üzenetére
Jaja, az 546B csak megszokásból lett odarakva. A 10W-ra meg azért mentem rá, mert egyik kollégám folyamatosan szívott vele, hogy az ő tápegységében elszálltak a kapcsoló fetek mert olyan tokozásuk van többnyire, ami nem bírta leadni a rájuk megadott teljesítményt, vagy legalább is a gyors növekedés okozta hirtelen hőmérséklet ugrást nem tudták kezelni. A tip33c szerencsére nem ilyen, de mivel olcsó, mehet több párhuzamosan.
Tudsz ma kapható alternatívát mondani a bzv44-re?
A negatívon meg majd még dolgozom. Pusztán a tranyók cseréje és diódák megfordítása nem volt elég.Sörösló: igen néztük a kollégákkal, ugyanazt a megoldást használja, mint a tápom lentebb. Csak méretezési leírás ott sem szerepel.
-
Lompos48
nagyúr
Ki lehet "csikarni" belőle a foldback-et ugyanolyan ellenállásos osztóval, mint a CPT.Pirk áramkörében.

-
Lompos48
nagyúr
válasz
CPT.Pirk
#43418
üzenetére
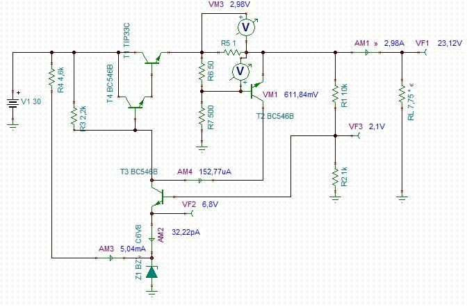
... ha 4 darab TIP33C-t hajtok meg az egy darab 546B-vel...
Nagyobb áramnál lehet túl kicsi lesz a BC546B. Márcsak azért is, mert a Tina érthetetlen módon 100-as hFE-vel szimulálja a TIP33-at, ami pedig 20...100. Tehát nagyobb bázisáramot fognak igényelni.
...csak 10W / tranyó lesz a disszipáció...
Ez teljesen igaz, mint az is, hogy a tranzisztorok számától függetlenül az elvezetendő hő is az, mindegy, hogy 1 vagy 5 tranzisztort kötsz párhuzamosan. Amiben hasznos lehet mégiz a több tranzisztor, az a jobb elosztása a hőátadásnak a bordán.
Mondjuk a negatív felét az ellenkező nemű tranyókkal meg fordítva bekötött diódákkal még nem sikerült működésre bírnom...
Annak mennie kell, ha nem hibázod el a kapcsolást.
Egyébként mit gondolsz, Z dióda hőfüggése mennyire lehet itt érdekes?
Első látásra a foldback-et nem befolyásolja, de a kimeneti feszültséget igen. Ez nagyjából hasonló megfutás lehet, mint a Zeneré is, gondolom az R6-R7 osztással arányosan. Becsületesebb (részletesebb) adatlapokon megadnak egy αVz nevű paramétert is, ami a Vz változása a hőmérséklet függvényében. Ez hozzáadódik az egyébként is létező rz-hez.
Ilyenkor vesszük elő a bandgap-et (lást TE) vagy a termokompenzált Zenerekkel, például BZV44. (Hazabeszélek, valamikor gyártottuk
) Ha muszáj! -
CPT.Pirk
Jómunkásember
válasz
Lompos48
#43414
üzenetére
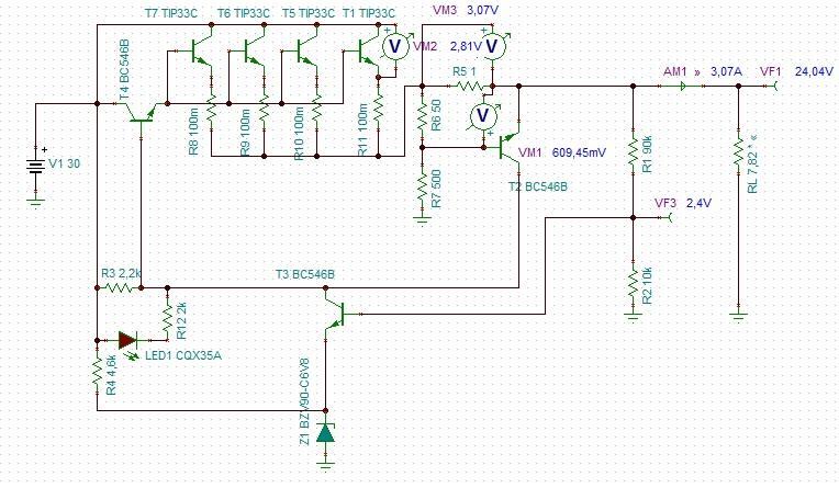
Építve tovább a kapcsolást, ha 4 darab TIP33C-t hajtok meg az egy darab 546B-vel, akkor a legrosszabb esetben is csak 10W / tranyó lesz a disszipáció. Meg találtam módot a túláram ledes visszajelzésére is.
Így már tudom majd mérni az áramot egy AD-vel az érzékelő ellenálláson és a feszültség is beállítható egy 100k-s digipottal.
Mondjuk a negatív felét az ellenkező nemű tranyókkal meg fordítva bekötött diódákkal még nem sikerült működésre bírnom, ott valamit variálni kell még.
Egyébként mit gondolsz, Z dióda hőfüggése mennyire lehet itt érdekes? Csábít a gondolat, hogy egy bandgap referenciát tegyek be helyette, de ha fölösleges akkor nem bonyolítom tovább.
-
szabifotos
senior tag
-
CPT.Pirk
Jómunkásember
Próbálta valaki a lentebb linkelt visszahajló áramkorlátot szimulálni, vagy számolni?
A dolog tényleg működik, ha helyesen vannak megválasztva az értékek, akkor a rövidzárási áram a harmada a terhelés növekedésével elérhető legnagyobb áramnak, ahogy a linkelt doksiban is írva van.
Tapasztalatok:
-A soros ellenállás értéke nagyon fontos. 1 ohm alatt a visszahajló görbe nagyon eltolódik balra, ha a fenti képet nézzük. Vagyis kisebb érzékelő ellenállással nem érdemes próbálkozni.
-R6 és R7 aránya adja meg, hogy mekkora lesz a maximális áram a könyökpontnál.Hogy ezt papíron tervezni miként lehet azt nem tudom, mert a számításokhoz ismerni kell a tranzisztor aktuális UBE feszültségét, meg a kimenő feszültséget is, a kimenő feszültség meg ugye függ a terheléstől...
-
kjani18
őstag
válasz
szabifotos
#43411
üzenetére
Az 5050 -es 60 db/m RGB ledszalag max. áramfelvételével csak akkor kell számolni, ha fehér, teljes fényerőn használod, a gyakorlatban ez sokkal kevesebb, a fényerőtől és színtől függöen.
-
Lompos48
nagyúr
válasz
szabifotos
#43409
üzenetére
Bármilyen 12V-os feszültségforrás (esetedben akku) használható, de mindegyiket tölteni kell. A töltés mikéntje pedig függ az akku típusától. Ezt neked kell eldöntened.
(Zárójelben annyit fűznék hozzá, hogy egy 1.2A-t nyelő szalag - ez 14-15W-ot jelent - LEDből nem kevés fényt adhat. Ezért a kis polchoz nem tudom kell-e annyi. De akku az mindenképp kell.
) -
szabifotos
senior tag
válasz
Lompos48
#43398
üzenetére
Értem. Köszi! És milyen akkuról lehetne érdemesebb táplálni a szalagot ezen kívül? Esetleg sorbakötött líthium cellák?
Igazából a terv egy kis polc bevilágítása, figyelemfelkeltés céljából, és ehhez használnám a led szalagot, akkuról, mert sajnos nincs lehetőség hálózati fesz.-t használni. -
Den
veterán
válasz
Kernel
#43406
üzenetére
Na ja, aki ért hozzá, az belenéz
Nálam ez nem opció, kb annyit ertenék belőle, mint egy szabásmintából byr most gyúrok elektronikára, de nagyon at elekén vagyok.Tápos topicban már kérdeztem, ahol a tápguruk szórják a tanácsot, hogy milyen kofighoz milyen táp, milyen a belseje, stb, ezt a tápot is az ő tanácsuk alapján vettem (bár eredetileg egy ágúra kértem javaslatot, de most már ez van), a fenti kerdésem viszont teljesen reakció nélkül maradt.
De majd még nézek tápos topicocat.
-
Kernel
nagyúr
-
Kernel
nagyúr
válasz
szabifotos
#43397
üzenetére
A feliratok magyarázata:
- Constant Voltage Charge: állandó feszültségű töltés, de az indulóáramot korlátozni kell, a megadott értékre.
- Ciklikus üzem: járműben töltés, merítés, töltés stb.
- Standby üzem: pufferüzem, vagyis állandó feszültségen történő tartás, amíg van hálózati feszültség, csak áramkimaradás esetén kezd dolgozni az akku.
- Valve regulated: zárt biztonsági szelepes ház.
- Nonspillable: kiömlésbiztos.


-
Den
veterán
Ilyen boardot vettem a heatbedhez [link]
-
Den
veterán
Üdv
Nem tudom mennyire idevaló kérdés, de a tápos topicban nem kaptam választ, itt viszont úgylátom szakértők kommentelnek
.Vettem egy 400wattos fsp hexa+ tápot. De nem pc-hez, hanem a 3d nyomtatóm, egy raspberry pi-t és egy aktív usb hubot táplálna. Eddig nem gond, az öt volt jó a raspinak, és a hubnak, a 12 volt meg a nyomtatónak. Viszont...
A nyomtató több nagy fogyasztású komponenst tartalmaz, de legfőképp a heatbed energiaigényes, ami önmagában 94 wattos. Az új, mert ami gyárilag van rajta az 15 volton tud 36 wattot, 12-vel még kevesebbet fog, de vettem egy jobbat az lesz felaplikálva. A gyári asztal a nyomtató vezérlőelektronikájáról kapja az áramot, a nyomtatót meg egy 100 wattos külső táp eteti, de ha minden megy már nehezen bírja, ezért is lett az új táp az új heatbed-hez.
A legegyszerűbb az lenne, hogy rákötöm az új táp egyik ágát a régi helyére és kész, utánanéztem és elméletileg a nyomtató kapcsoló áramköre lebírja az új heatbedet.
Viszont a tápnak utánaolvasva azt látom, hogy az úgy 400 wattos, hogy belül két 200 wattos 12 voltos egységből áll. Ebből arra következtetek, hogy külön vezetékeken is jön ki a két egység árama, tehát egy 12 voltos vezetékről max 200wattot tudok kivenni.
Ha így van, elméletben az is elég lenne a nyomtatónak de biztosra akarok menni, ezért azt tervezem, hogy a nyomtató elektronikája kapná az egyik ágat, arról menne a hotend, motorok, stb... A heatbedhez meg vettem egy power boardot vagy mit, ami egy nagy teljesítményű kapcsoló, azt vezérelné a nyomtató eredeti kimenete a heatbedhez, és a táp másik 200wattos ágát kapcsolgatná a heatbednek.
A kérdés, hogy tényleg úgy van-e ahogy gondolom, és ha igen, melyik vezetékeken jön ki a két ág. Arra tippelek hogy a "p4" csatlakozó kapja az egyik ágat a procinak, és a több szálon jön a másik ág.
-
#68216320
törölt tag
válasz
Lompos48
#43400
üzenetére
Sajnos nincs olyan kábelem, aminek rámenne a szigetelés. Meg aztán már össze is szereltem a bordás részt és vezetéket is forrasztottam rá. De azt néztem, hogy a gyűrű csak kb. 1mm mélyen nyúlna bele a furatba. Nem lenne egyvonalban a hátlapjával a tranyónak. Lehet nem is lenne sok értelme akkor sem, ha bele tudnám tenni a furatba.
Új hozzászólás Aktív témák
- ubyegon2: Airfryer XL XXL forrólevegős sütő gyakorlati tanácsok, ötletek, receptek
- Amazfit Bip 6 - jót olcsón
- EAFC 26
- Arc Raiders
- Amazfit T-Rex 3 Pro – világítós dínó
- LEGO klub
- Lakáshitel, lakásvásárlás
- Mibe tegyem a megtakarításaimat?
- Milyen okostelefont vegyek?
- Okosóra és okoskiegészítő topik
- További aktív témák...
- Azonnali készpénzes GAMER / üzleti notebook felvásárlás személyesen / csomagküldéssel korrekt áron
- Apple iPhone 15 Pro Max 256 GB Natural Titanium 1 év Garancia Beszámítás Házhozszállítás
- REFURBISHED és ÚJ - Lenovo ThinkPad Ultra Docking Station (40AJ)
- ÁRGARANCIA! Épített KomPhone Ultra 7 265KF 32/64GB RAM RTX 5070 12GB GAMER PC termékbeszámítással
- BESZÁMÍTÁS! MSI B450M R5 5500 16GB DDR4 512GB SSD RX 6500 XT 8GB Rampage SHIVA ADATA 600W
Állásajánlatok
Cég: Laptopszaki Kft.
Város: Budapest
Cég: PCMENTOR SZERVIZ KFT.
Város: Budapest



Szóval át lehet






WTF?





ekkold

