Hirdetés
- iPhone topik
- Samsung Galaxy Buds3 Pro - szárat eresztettek a babok
- Android alkalmazások - szoftver kibeszélő topik
- Samsung Galaxy A54 - türelemjáték
- Amazfit Bip 6 - jót olcsón
- Legendás helyszínen mutatkozik be a kamerákra rágyúró Galaxy S26
- Xiaomi 15T - reakció nélkül nincs egyensúly
- Xiaomi: Android 16 zápor, zivatar
- Samsung Galaxy S23 Ultra - non plus ultra
- Szerkesztett és makrofotók mobillal
-
Mobilarena
Ez itt, az elektronikával hobbiból foglakozók fórumtémája.
Lentebb összegyűjtötttem néhány elektronikával kapcsolatos, hasznos linket.
Új hozzászólás Aktív témák
-
#22145024
törölt tag
válasz
Lompos48
#32989
üzenetére
De egy labortáp is ezt csinálja alapvetően, nem? Csak addig tartja a kimeneti feszt, amig az áramlimiten belül marad. (Gondolom a kapcsolásából adódódan egy dedikált eszközön kevesebb a drop és stabilabb is az egész, csak technikailag érdekel, hogy működhet-e 2 LDO-val a dolog)
-
Batman2
addikt
válasz
Lompos48
#32983
üzenetére
Csak kiványcsiságból az LM317-tel hogyan lehet olyan tápot építeni, ami nem csak konstans feszültséget, de konstans áramot is ad egyben ??

Mondjuk pl. beállítom az IC-t az ellenállás osztóval az ADJ lábon keresztül +5Vra, de e mellett azt is szeretném , hogy 1A feletti áramfelvételnél leszabályozzon !

Úgy, hogy betettem a kimenetre egy ohmos értékű ellenállást és utána kötöttem az ellenállás osztót, valahogy nem tűnt jónak, mert már 100mA áramefelvételnél vagy 2 tized volt fesz esés volt, e felett meg már nagyon jelentős, miközben 1-2V-os fesz mellett még 1,7A-t is leadott.

Úgy gondolnám a konstans áramot, hogy beállított értékig stabil a fesz. alig van fesz esés, a felett viszont hírtelen erőteljes és hamar 1V alá megy.
Amúgy mutat az adatlap kötést konstans áramra is, de akkor csak azt szabályoz az IC, mert az ADJ lába közvetlen az áramkorlát ellenállás után van kötve a kimentre. Akkor viszont két LM317-es kellene, egyik feszt stabilizál, másik áramot.

Csak egy ábra volt, ahol áramkolátot is mutatott és ellenállás osztót is, ott pedig valami 12V feszültségű, konstans áramú akku töltőt emlegetett a kapcsolásra.Üdv.
-
-
CPT.Pirk
Jómunkásember
válasz
Lompos48
#32956
üzenetére
Jah izé, a fázistolás nincs, a kék áram a másik fázis árama. Veheted azonosnak is, mivel egyformák a fázis áramok.
Két mérőváltón keresztül mérjük az áramot így: 2. mérőváltó kimenetére kötött ellenálláson (adatlapnak megfelelő 100ohmoson) az áram hatására létrejövő feszültséget mérjük, az kerül rá egy műveleti erősítő bemenetére, maga a jel meg a tápfeszültség felére van ráültetve. A műveleti erősítő erősítése 3, a szűrő kondi a visszacsatoló ágban van.
Kicsit olyan, mintha egy pont felett invertálna az erősítő, de kisebb termelés mellett is pont ilyen hupplis, mikor fele akkora a jel.szerk:
bekötöttem egy lidlis fogyasztásmérőt az egyik fázisba, kb. azonos v. egy kicsit nagyobb áramot mér, mint amennyit az inverter mond magáról. -
-
-
válasz
Lompos48
#32911
üzenetére
Ezzel tisztában vagyok, nem is azért veszem hogy csak nyomkodjam össze vissza mindenre. Természetesen úgy kezelném mint valami fegyvert, tehát csak olyan célt választok aminél meggyőződtem arról hogy nem történik baj. Úgy terveztem hogy egy sima átlag kínai lézer pointer lesz mellérakva célzóeszköznek ha nem láthatót vennék, ilyenből van itthon pár.
-
CPT.Pirk
Jómunkásember
válasz
Lompos48
#32856
üzenetére
A fázisszög mérés azért ilyen, mert a jel fél tápfeszre van ráültetve, de nem feltétlen szimmetrikus. Az áram jel rendben van, de a feszültség jel szépen el van tolódva felfelé, így ha a féltápfeszre vizsgálnék rá, akkor a jel eltolódásának megfelelően fals értéket kapnék.
A mostani megoldás az Up-p/2 kereséssel elég jól működik, pár fok pontosan meg szokta találni a fázisszöget, ha meg felcserélek fázis bemeneteket, akkor meg a köztük lévő 120 - 240 fokot is szépen megméri.Valószínűleg buknám ezt a már bevált módszert, ha leszedném az áram bemenetek szűrését.
vodkaboy22: itt most úgy van, hogy egy mikrovezérlős kütyü van, annak 8 AD bemenetéből egynél multiplexálással csináltunk 9-et, így tudjuk mérni a csomópont feszültségét, a be és a ki folyó áramokat, majd ezekből összeadogatva 3F teljesítményeket.
Persze ez túl szép, hogy igaz legyen. Mivel csak egy eléggé leterhelt mikrovezérlő a lelke a rendszernek, timerek, interruptok segítségével kell mindent intézni (tömény szopás), minden mérést a 0. bementehez (1. fázis feszültsége) vagyok kénytelen viszonyítani.Sokkal jobb lenne a helyzet, ha mindegyik fázisra lenne egy ilyen kütyü. Tekintve, hogy mekkora teljesítményeket kell felügyelnem velük, nem hiszem hogy nagy érvágás lenne...
-
CPT.Pirk
Jómunkásember
válasz
Lompos48
#32852
üzenetére
Szóval akkor integrál közelítő értéket számolnak, aminek az eredménye az áram effektív értéke.
Viszont így akkor érthető, hogy miért mérek a termelt teljesítmény növekedésével egyre kisebb áramot mint az inverter által leadott, mert a szűrés miatt a csúcsértékek is csökkennek, nem csak lekerülnek a szőrök a hullámról. Ez persze további problémákat fog okozni, mert ha leszedem a szűrést, akkor a fázisszög mérés lesz teljesen bizonytalan, azt ugyanis jelenleg a csúcsértékek felénél keresi a kódom, végigfutva az értéksorokon.

Egyébként én is írtam kódot az integrál közelítő érték kiszámítására, de közel azonos vagy egy kicsit kisebb értéket számolt ki, mint a jelenlegi mérési mód, amit a két csúcsértékből számol, így nem foglalkoztam vele, mert túl macerás a megvalósítása, előnye meg nincs túl sok.
-
a1200
aktív tag
válasz
Lompos48
#32841
üzenetére
Azért végtelen nincs, mert nem 3, 4, X db R sorbakötésével akarom megoldani, ez felesleges túlbonyolítás lenne.
A boltban nem volt se 12, se 24 Ohmos 10W-os R, mert ugye 6W, az 5W-os nem elég.
A 2×5 és 2×12 Ohmos esetben is lehet hogy megtartom az 5 és 10W-okat, így jobban bírja a terhelést az R. -
a1200
aktív tag
válasz
Lompos48
#32839
üzenetére
Akkor a párhuzamos és vegyes kapcsolás felejtve, mert ez teljesítménynöveléshez kell, nekem nem ez kell.
Szerintem először megpróbálom azt, hogy a meglévőkhöz hétfőn veszek még 1-1 ugyanolyat, bekötöm sorba, és ha jó, akkor kész is vagyok. Ez a 2×0,25A-es terhelés.
Ha nem jó, akkor jön a 2×5 és 2×11 (12 Ohmos nincs) Ohmos dolog a 2×0,5A-hez.
Kihagytad ezt a lehetőséget, hogy 2×0,5A-nél is 2+2 R-ból akarom összerakni, hogy ne melegedjenek annyira. -
a1200
aktív tag
válasz
Lompos48
#32837
üzenetére
Nem tudok dönteni, mert nem tudom, hogy mi az a minimális terhelés, ami ahhoz kell, hogy rendesen bekapcsoljon a táp mind2 fesze.
Ennek a megállapítását segítette volna a 12V-os autóizzó teljesítményének a megtudása, de erre senki sem válaszolt.
Nem akarok 2×0,5A-t elfűteni, ha 2×0,25A is elég.
Ezért még mindig kérdés a 32836-os.
Ha 2×0,5A kell, akkor 2×5 és 2×11 Ohmosak, ha 2×0,25 is elég, akkor 2×10 és 2×22 Ohmosok kellenek. Ennyi.
Miért nem lehet ezt végre megérteni?Átnéztem a törvényeket, de ez a fenti dolog miatt nem segít.
Azt sem értem miért nem jó a táphoz 2 db párhuzamosan kapcsolt R?
Ez lenne az áramosztás, míg a soros kapcsolás a feszültségosztás, de nekem áramosztás kéne, hogy 1 R-ra feleakkora melegedés jusson, ez feleakkora árammal lehetséges. -
a1200
aktív tag
válasz
Lompos48
#32827
üzenetére
A táp nem indul el, ha egyik feszen sincs terhelés. Mind2 feszre kell tenni terhelést, csak akkor működik jól. Ez ilyen. Erről nem szeretnék vitatkozni, koncentráljunk a problémára.
Ha 5V-ra 2 db 10 Ohmos 5W-ost sorba kötök, akkor az eredő 20 Ohmon, azaz a 2 R-on együtt össz. 0,25A fog folyni, és 1 R feleannyira fog melegedni, mint amikor csak 1 R volt?
Ha 12V-ra 2 db 22 Ohmos 10W-ost sorba kötök, akkor az eredő 44 Ohmon, azaz a 2 R-on együtt össz. 0,27A fog folyni, és 1 R feleannyira fog melegedni, mint amikor csak 1 R volt?
-
rostiron
őstag
válasz
Lompos48
#32783
üzenetére
Köszi, még egy kérdés. Ezek a forrasztó állomások a beállított hőfokon tartják a páka hegyet ? Ki-be kapcsolgatnak ? Szóval ha X fokra beállítom akkor nem tud túlmelegedni ha sokáig van bekapcsolva ?
Az ilyeneknél jobbak ? -
Batman2
addikt
válasz
Lompos48
#32778
üzenetére
Tehát akkor gyak a kapcs shchottkyk a kisáramúak, csak a kapcsolás minél gyorsabb kivitelezése a dolguk, míg az egyenirányító schottkyk a nagy áramúak, amiknek magas frekvencián kell nagyobb áramot egyenirányítaniuk kis veszteséggel, ha jól értetem.
Köszi az infót !

Üdv.
-
#22145024
törölt tag
válasz
Lompos48
#32709
üzenetére
A ventiken lévő fesz a trimer függvényében:
~0R 11.70V
260R 11.55V
620R 11.39V
920R 11.26V
1k5 11V
2k1 10.82V
3k0 10.45V
3k9 10.21VSzal nem sokat változik, mégha nullára csökkentem akkor sem.
A teljes tartományban lehet vagy 2V a változás egy 5k-s trimmerrel.
A 3k9-es állásban már azért érezhetően melegszik a kis bordája a BD-nek, pedig többé-kevésbé fúj rá a venti. Lehet, hogy jó ez így! -
#22145024
törölt tag
válasz
Lompos48
#32706
üzenetére
Hát csak sikerült fordítva ültetnem a BD139-et.
Ez már nem is mea, hanem mega culpa
Egyébként túlélte a tranyó, megfordítva szépen tekeri az immáron két sorbakötött ventit. Jelen esetben szobahőmérsékleten kb 11.75V van a két ventin, 10 fokkal feljebb menve pedig olyan 1.3V-nyi növekmény mérhető. A két kis tranyó már nemmelegszik, csak a BD, de annak az is a dolga.
Viszont a potival csak éppenhogy tudok valamennyit szabályozni. Cseréljem nagyobb értékűre? -
#22145024
törölt tag
válasz
Lompos48
#32702
üzenetére
20V. Kimaradt, hogy a szürke értékek a mért értékek.

De gőzöm sincs, hogy mit rontottam el. A program nem jelez inkonzisztenciát a sematik és a léjaut közt. Elkezdem átnézni a fútprinteket.tsu:
"A T3 b-e között nem túl jó az a 10.1 V különbség, ami van."
Nagyhirtelen rámérve 9.8V (most épp).---
Az esetleg segít, hogyha két venti van sorosan (12V/0.2A egyenként), akkor 3.7 helyett 5.1V körüli van a két ventin összesen?
-
Batman2
addikt
válasz
Lompos48
#32688
üzenetére
Hatásfok alatt azt értettem, hogy szokták a kapcs tápok tekercseit, nagyobb áram esetén egy vastag huzal helyett több vékonyabb huzalból tekerni, mert valamilyen szempontból úgy előnyösebb tulajdonságai lesznek !
No ezért örültem meg, mikor találtam ezeket a tekercseket, hogy akkor jó lesz kapcs üzemű táphoz.Azt gondoltam, hasonló funkciót láthatott el a monitorban is.

Üdv.
-
#22145024
törölt tag
válasz
Lompos48
#32674
üzenetére
NWZ-E444
Belterjes eleve a csatija a walkman végén. A másik fele meg a megszokott USB2.0. Hálózati töltője meg nincs. Illetve talán a hozzá adott "docking station"-hoz van, de ott is csak az erre kialakított bay-be dugva lehet(ne) tölteni; bár ezt nem próbáltam, mivel teljesen az abban lévő lineárfázisú hangrendszer hatása alá kerültem!
-
válasz
Lompos48
#32661
üzenetére
Inkább tévedjek és valóban legyen hosszú az életük de én egy kicsit szkeptikus vagyok a dolgot illetően.Majd amikor találkozok 7-8 éves alaplapokkal amik 6-7 évet mentek akkor tuti nem lesznek kételyeim

Ismerősömnél volt jó néhány Collins rádióamatőr megfigyelő vevő és azoknak volt fő hibájuk a tantál kondi probléma.Én csak így találkoztam tantál kondikkal...
-
#22145024
törölt tag
válasz
Lompos48
#32648
üzenetére
Csak még egy kérdés:
Több ilyen mérőáramkört is építenék, de csak EGY deprez-t használnék (nyomógombok döntenék el, hogy épp melyiket jelezze ki). Ennél fogva amit épp nem mérek, az az OPA terheletlen kimenettel futna. Kell oda valami ellenállás a föld felé, hogy stabil maradjon? Illetve mind az NTC és panel, mind a panel és deprez közt lesz kb 20cm vezeték. Tegyek ezekre 100n-kat? -
#22145024
törölt tag
válasz
Lompos48
#32644
üzenetére
"Ha van tartalék, akkor az R21-22-t csökkentsd akár 1k alá. Ha nem teszed meg, akkor a műszeren folyó áram eltolja a virtuális féltápfesz értékét."
Van min. 100mA-em, így lecsökentettem 1k-ra a két ell. értékét. Meg kicseréltem R9-et 127k-ra."Nem értem a 25k eredő ellenállást. "
Azt gondoltam, hogy mivel vagy R21 vagy R22 felé kell follyon a műszer-áram, így ezek közül is valamelyik beleszámítódik.Ezzel igy már jó lehet? (ha még vmelyik értéket pontosítani kell az nem gond, csak kapcsolástecnikailag ne legyen benne gubanc
) -
#22145024
törölt tag
válasz
Lompos48
#32640
üzenetére
"kimenete a tápfeszültség felére áll be."
Pff ezt megint benéztem, mint a múltkor. Pedig vmiért azt gondoltam, ez megoldja a dolgot.
Átrajzoltam, hogy virtuális középen legyen (két ellenállással, mert tényleg nem akarom bonyolítani). Ha az OPA kimenete el tud menni a "nyugalmi" 7.5V-tól egészen a plusz tápig, akkor gondolom elméletben 300uA-t át tud hajtani a műszeren az alábbi rajz alapján.
Mekkorára kell választani a viszacsatolást, hogy fokonként 2.5uA-t hajtson át a műszeren, aminek így az eredő ellenállása 25k? Maga a műszer 0-10-ig van skálázva, így adná magát a 2.5uA/°C.
-
#22145024
törölt tag
-
#22145024
törölt tag
válasz
Lompos48
#32628
üzenetére
Lompos48
"Számoltál az R1 párhuzamos ellenállással is? Mert nekem 25 fokon (ahol az NTC 10k) 3.57V jön ki a számításból."
"65 fokon 4.442V az eredmény.
"
Ez hogy jön ki?!Az Rt/R1 eredője 25°C-on 1.935k. A "felső rész" így 9.435k. (az alsó meg 10k)
Ebből nekem Az R2/R4 pontra továbbra is 2.625V adódik. Mit rontok el?
-
#22145024
törölt tag
válasz
Lompos48
#32616
üzenetére
Az alábi feszek jönnek ki (R2/R4 közös pontján) az adott hőmérsékleteknél:
25°C - 2.625V
30°C - 2.637V
35°C - 2.651V
40°C - 2.666V
45°C - 2.682V
50°C - 2.699V
55°C - 2.716V
60°C - 2.733V
65°C - 2.750V
70°C - 2.767V
75°C - 2.782V
80°C - 2.796V
85°C - 2.809V
90°C - 2.821VJól számoltam, ha a 10k-s ellenállásértéket beszoroztam Rt/R25 értékével, azaz mondjuk 65°C-on a 10k*0.18459 az adott NTC ellenállása? ( a feszek 5.1V-on adódtak ennyinek)
Ha eddig jó, akkor hogyan tovább?

-
Kernel
nagyúr
válasz
Lompos48
#32603
üzenetére
De itt épp az volt a mondanivaló, hogy nagyobb teljesítményél leveszi a hangerőt a felhasználó, kisebb teljesítménynél ráhúzza, így végül majdnem ugyanoda jutunk (csak ne feledkezzünk meg a sugárzó hatásfokáról sem).
Tehát azt feltételeztük, hogy van egy bizonyos átlaghangerő, amilyen szinten megszokta, vagy szereti általában hallgatni, így végül mindig arra szabályoz.
Más kérdés, itt még lehetne firtatni a végfok hatásfokával kapcsolatos kérdéseket is (azonos teljesítmény, de nagyáramú terhelés vagy kisáram), de ebbe nem hinném, hogy érdemes belemenni, a fejhallgatók szintjén.
-
darvinya
titán
válasz
Lompos48
#32607
üzenetére
Bocs igazad van rosszat linkeltem.[Ez a jó link]
... és azt úgy hívják, hogy bistabil áramkör.
De konkrétan mit befolyásol, mert evvel vagy ennélkül is működik az áramkör.
-
vodkaboy22
addikt
válasz
Lompos48
#32602
üzenetére
Mert most ok hogy zagyván fogalmaztam de nem írtam rosszat?

A lényeg amit mondani akartam:
Ugyanakkora hangerő mellett ha ugyanakkora az érzékenység a 32 Ohm-os és a 150Ohm-os is ugyanannyit fogyaszt. És ez a lényeg.
És mivel a nagy impedanciások általában kevésbé érzékenyek mint a kicsik ezért lehet hogy általános esetben jobb lenne a nagy impedancia fogyasztásra nézve de a kisebb érzékenységük miatt ez nem számít.
-
PHM
addikt
válasz
Lompos48
#32594
üzenetére
Persze, tudom, csak mint érdekességet említettem a dolgot.
Ugyanerről az ominózus fülhallgatóról jut eszembe, hogy egy darabig
figyeltem, a nagyobb impedancia van-e hatással a lejátszó üzemidejére.
Végül is arra a megállapításra jutottam, hogy nem igazán.
Mert bár elméletileg a nagyobb impedancia kisebb fogyasztással járna,
de azért egy átlagos, nem gagyi 32 ohmos fülhallgatóhoz képest ama
bizonyos 160 ohmos azért halkabb volt, ezért az azonos hangossághoz
feljebb kellett venni a hangerőt.
Azonos hangosságérzet mellett nem volt releváns különbség a lejátszási időben.Szerk:
Egyébként azt a bizonyos gagyi fülhallgatót megtartottam elrettentő példának.
-
PHM
addikt
válasz
Lompos48
#32591
üzenetére
Valószínűleg, de a fejemet azért nem tenném rá.
Van ugyanis nekem egy gagyi 32 ohmos fülhallgatóm,
ami halkabb, mint a kb azonos méretű, de márkás 160 ohmos füles.
Magam is csodálkoztam, mikor összehasonlítottam őket.
Persze nyilván csodák nincsenek, de egyébként az azonos impedanciájú
fülhallgatók között is nagy különbségek lehetnek hangerőben.
(A hangminőségről nem is beszélve, de az most nem szempont.) -
CPT.Pirk
Jómunkásember
válasz
Lompos48
#32567
üzenetére
No ez milyen verzió? Nem igen rémlik műveleti erősítő mentes verzió, pedig ez egyértelműen quad, szintén az életútja közepe tájékáról. A legutolsó pár kapcsolásnál már nem volt benne az a 3 nagy tekercs.
Amúgy ami neked van quad, annak mekkora alapzaja van? Gondolok itt a tranzisztorok okozta állandó "nyüzsgésre".
bandy13: amit mutattam, az is így kezdődik, csak van utána pár alkatrész, ami nem engedi megfutni a feszültséget, mindig tartja a beállított értéket. Jó megoldás, volt rá pár éve, hogy bizonyítson.

-
Wind-Storm
őstag
válasz
Lompos48
#32552
üzenetére
Sziasztok!
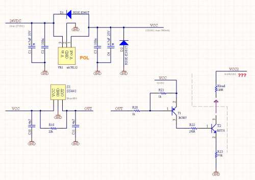
Ezen kép alapján szeretnék javítani az eddig összehozott tervemen.
Extraként a bekapcsolási tranzienstől is jó volna védeni amennyiben nem nagy probléma a graetz-es soros kapcsolásuknál, hogy azonos típusú LED-ek közül kettő-kettő párhuzamosan (anód-anód | katód-katód) van összekötve. A LED-ek lábai mindenképpen párba lesznek kötve, vagy így, vagy úgy, szerelést könnyítő okokból.
.
A talált képen sajnos nem található meg a LED-ekről se nyitófeszültségi, sem az éppen átfolyó áramról adat. Nem tudom milyen LED-ekre terveztétek, de az én ellenállásomhoz képest kis értékű és teljesítményűeket lettek betervezve. Utánaszámolni még nem tudtam, mert nem látom át a működését. Az én megoldásomban a 3 wattos ellenállás eléggé forrósodik, nagyon a határán van Az lenne a kérdésem, hogy ahhoz, hogy 10mA folyjon a LED-eken, kisebb értékű ellenállásokkal valami "trükkel" megoldható lenne?szerk.: véletlenül ment válaszként, fáradt vagyok...
-
hNp88
aktív tag
válasz
Lompos48
#32546
üzenetére
én is valami hasonlóra emlékeztem világítástechnika óráról.
meg ezé' ~6-8 perc a Positiv20 levilágítási ideje, mert sima üveglappal szorítom a panelre a filmet. azért is mertem mondani, hogy az üveg(ek) elnyelik a nagy részét. nameg ugye magán az izzón ott a fénypor is még... -
#22145024
törölt tag
-
hNp88
aktív tag
válasz
Lompos48
#32334
üzenetére
~3k lenne postával, nincs annyi pengőm
eddig nem jutott eszembe, de ventivel megtámogatva lehet jó lenne az első is, erről mi a véleményed?de jó lett volna ha a falvésés meg kábelcsatornázás helyett ilyesmit tanulok, hja, hogy akkor nem villanyszerelő szakra kellett volna mennem

-
CPT.Pirk
Jómunkásember
válasz
Lompos48
#32249
üzenetére
No haladunk, sikerült megoldani a nullátmenet érzékelést, elég jól működik is, köszi a tippet.

Viszont bővül a feladat, fel kell készítenem a mérést 3 fázisú rendszerre, figyelembe véve a fázistolásokat.
Most meg az okoz gondot, hogy a feszültséget hagyományos trafón keresztül mérjük aminek jelentős induktivitása van, az áramokat meg áramváltókon át amiknek nincs, így jelentős fázistolás van, a feszültség olyan 40-50 fokkal siet az áramhoz képest. Jövő héten vizsgáljuk, hogy mit lehetne ezzel kezdeni.
Lehet valami fix eltolást építünk be a mért feszültség nullátmenet helyekhez a trafó hatását kiküszöbölendő, csak az megint olyan lesz, hogy egy adott esetben jó értékkel toljuk el, másikakban meg csak közelítőleg jóval... -
hNp88
aktív tag
válasz
Lompos48
#32320
üzenetére
hopp, ezt sikerült elég rendesen benézni, ... még jó, hogy rákérdeztem
akkor erre bizony kell valami izmos bordát keríteni. viszont a tranzisztorok mindenképp a hátlapra mennek, a bordát a doboztól elszigetelve (műanyag csavarozással pl.) a tranzisztorok tetejére szorítani (persze ezt is pasztázva) mennyire elfogadható megoldás? -
hNp88
aktív tag
válasz
Lompos48
#32316
üzenetére
~90W körül fűtene el (két tranzisztorról lévén szó, "csak" 45W jutna egy 2n3055-re.) szerintem ennek elégnek kéne lenni, ha a dobozra teszem. (esetleg hajligatok még lemezből valami "hűtőzászlót", és arra.)
természetesen csillám szigetelőre kerülnek, bőven pasztázva.

az árnyékoláson meg nem rugózok többet, látom az már tényleg csak szőrszálhasogatás.

Új hozzászólás Aktív témák
- P14s Gen5 14.5" 3K IPS Intel Ultra 7 165H RTX 500 Ada 32GB 1TB NVMe magyar vbill ujjlolv IR kam gar
- Újszerű kék Bose QC Ultra - 7 hónapos, 17 hó amazon.de jótállás
- BONTATLAN Új Iphone 16 PRO 128Gb - 1TB Független 1év Apple GARANCIA Deák Térnél Azonnal Átvehető.
- X1 Nano Gen2 13" 2K IPS i7-1260P 16GB 512GB NVMe ujjlolv IR kam gar
- ThinkPad T14 Gen3 14" FHD+ IPS i5-1235U 16GB 256GB NVMe ujjlolv IR kam gar
- Azonnali készpénzes Intel i5 i7 i9 8xxx 9xxx processzor felvásárlás személyesen / csomagküldés
- Nagyakkus, mobilnetes - Dell Latitude 5330 i3-1215U 6mag! 16GB 1000GB 13.3" FHD 1 év gar
- Asus Rog Ergo gamer szék
- Surface Laptop 5 Touch 13.5 Retina i7-1265U 10mag 4.8Ghz 16GB 512GB Intel Iris XE Win11 Pro Garancia
- HP Thunderbolt-dokkoló, 120W G4 (4J0A2AA)
Állásajánlatok
Cég: PCMENTOR SZERVIZ KFT.
Város: Budapest
Cég: NetGo.hu Kft.
Város: Gödöllő




Na, de ha esetleg az adapteren nem lenne árnyék, akkor az nagy gond ha nincs bekötve?
Eszembe nem jutna ilyen!

felcseréltem 100Ω az 1MΩ, persze hogy nincs funkció.








meg ezé' ~6-8 perc a Positiv20 levilágítási ideje, mert sima üveglappal szorítom a panelre a filmet. azért is mertem mondani, hogy az üveg(ek) elnyelik a nagy részét. nameg ugye magán az izzón ott a fénypor is még...

ekkold

