Hirdetés
- Lecsap az S26 Ultra az Exynos 2600-ra
- Szerkesztett és makrofotók mobillal
- Milyen okostelefont vegyek?
- Honor Magic5 Pro - kamerák bűvöletében
- Google Pixel topik
- iPhone topik
- Vivo X200 Pro - a kétszázát!
- A Galaxy S26-tal együtt késik a One UI 8.5
- Xiaomi 14T - nem baj, hogy nem Pro
- Samsung Galaxy S25 Ultra - titán keret, acélos teljesítmény
-
Mobilarena
Ez itt, az elektronikával hobbiból foglakozók fórumtémája.
Lentebb összegyűjtötttem néhány elektronikával kapcsolatos, hasznos linket.
Új hozzászólás Aktív témák
-
leweegee
aktív tag
válasz
Rodzser Mór
#93497
üzenetére
Fogsz egy cr2032-es elemet forrasztol rá 2 vezetéket, majd tápra kapcsolod mondjuk 5 voltra. 2 eset lehetséges, semmi nem történik, ez esetben örülsz mert kész is vagy, a másik, hogy szétcsattan az elem, akkor meg fogod kibelezed, és kétoldalú ragasztóval összeragasztod, megint kész vagy. Próbánál érdemes valamivel letakarni.

-
válasz
kcsaba2009
#93496
üzenetére
Nem mindegyik lábnak van külön funkciója, sok a redundáns láb (pl. táp vagy gnd sokadik duplikációja). Ha szerencséd van, egy ilyen láb tört ki és simán működik nélküle is. Próbáltad?
-
válasz
Rodzser Mór
#93497
üzenetére
Két réteg nyák összeragasztva?

-
Rodzser Mór
senior tag
válasz
Dr. Szilikát
#93495
üzenetére
A kérdéses szerkentyűt nem lehet szétszedni (csak roncsolással), ezért csak a gombelem irányából tudok hozzáférni. Ezért lenne jó valami közdarab. Na akkor valószínűleg marad a közdarab barkácsolás.
-
kcsaba2009
csendes tag
Sziasztok. Olyan kérdésem lenne ,Ryzen 5 procinak kitört 1 lába a szélétől a 2. sorban.Szerintetek lehet javítani,vagy javíttatni vagy kuka?
Köszönöm. -
Dr. Szilikát
őstag
válasz
Rodzser Mór
#93494
üzenetére
Ezt én úgy oldottam meg, példa kedvéért egy konyhai mérlegbe beépítettem olyan elemtartót, a vezetéket a belső forrpontokra tettem.
Mivel így már 1 évig vagy tovább is tartott, csere alkalmával inkább szétkaptam a mérleget, nem olyan nagy fáradság, négy csavar. Később pedig olyan Li-ion cellát raktam be, ami vezetékkel ellátott és belső védelemmel, így nem meríthető túl. Ez is nagyon sokáig bírja.
Ennek feszültségét is elbírta a mérleg (4,2 V max.), működik máig.
-
Rodzser Mór
senior tag
Helló!
Van pár szerkentyű, ami 3V-os 2032-es gombelemmel működik. Viszont viszonylag hamar lemeríti a szerkentyű. Ezt szeretném kiváltani 2A vagy 3A elemekkel, amit ilyen szokványos elemtartóval oldanék meg.
kép
Természetesen ez az elemtartó már a szerkentyű házán kívül lenne.Ennek az elemtartónak van 2 vezetéke. Ehhez létezik valami gombelemhez hasonlító közdarab, amire rá tudom forrasztani a 2 vezetéket? A szerkentyűben lévő érintkezőkre nem szívesen forrasztanék rá, főleg az alsóra, mert ha újra gombelemet tennék bele, ott útban lenne a forraszanyag és a vezeték is.
-
#75135488
törölt tag
Sziasztok.
Van egy öregecske fejhallgatóm, aminek a vezetékére van szerelve egy "tekerős" hangerőszabályzó poti. Gondolom valami egyszerű sztereo trimmer lehet.
A probléma vele, hogy gondolom a korából adódóan recseg kicsit.
A műanyag burkolat a "tekerő" felöl nyitott, valamennyire hozzáférhető.Lehet esetleg kicsit javítani rajta, hogy ne recsegjen?
Kontakt spray-t fújhatok oda? Hogyan reagál erre a szénréteg a potin?
Vagy csak simán sürített levegővel szabad fújkodni? -
aujjobba
addikt
válasz
ekkold
#93489
üzenetére
Koszonom!
A rajzokat igyekszem feldolgozni.Az Ris1-et szetbontom ugy, hogy kiadjon kozvetlenul a load felett egy 50millis tagot, figyelje azt az INA.
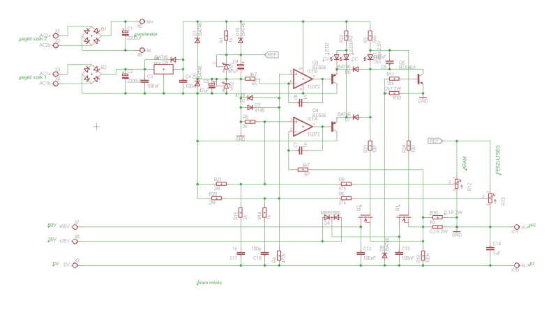
Azert is akarok 50-et, mert 20 az INA erositese, igy epp akkora feszultseg jon ki a kimenetén amennyi az atfolyo aram.
Kijelzes szempontabol hasznos lehet majd.
(nyilvan az adatlap alapjan is atszamoltam mekkora shunt lesz jo)A Q6 bazisa is jogos, potolom.
Itt en is szimpla NPN-el indultam, de akkor a load-ra kellene kotnom az emittert, oda folyna az OPA kimeneti arama, azt nem akartam.A 358 kompenzalo kondija kapcsan merre mozogjak, a nano tartomanyba?
Bevallom itt nem egyertelmu még szamomra a dolog, az jott le, hogy egy viszonylag alacsony frekvencian vago tagot kellene kepezni, ami lesz innentol a dominans polus.
Megelozendo, hogy a tobbi kapacitasok altal osszehozott fazis eltolasok ne vigyek at pozitivba a negativ feedback-et. -
ekkold
Topikgazda
válasz
aujjobba
#93486
üzenetére
Akkor így első ránézésre:
A Q1+Q2 kollektor áramára szabályoz az INA, de az nem egyezik meg a kimenő árammal, mert a bázis áram is az emitter felé folyik tovább. A tranzisztor áramerősítése meg áramfüggő, feszültségfüggő, és hőmérsékletfüggő is...
Az első oldali Q6 "áramfigyelő"-nek nincs bázisellenállása, ha megszalad a táp, akkor ennek is akkora lesz a bázisárama amitől tönkremegy. Amúgy a Q4, Q6 kiváltható lenne egyetlen NPN tranzisztorral. Az LM358-on a 10uF nagyon lelassítja az egész szabályzást, nagyjából használhatatlan szintre.Amúgy nézd meg hogyan működik az ún. "lebegő opampos" táp, ill. milyen a kapcsolási rajza. Ilyenekből érdemes kiindulni.
Vagy pl. próbáld az alábbiak működését megérteni, és valamelyiket továbbfejleszteni:

A felső egy lebegő opampos táp tervem, ami kettős szekunderű trafó esetén, egy G vagy H osztályú erősítőhöz hasonlóan próbál spórolni a disszipációval.
A második rajz kivonó erősítőre épülő táp. Egyszerű és nagyszerű megoldás, csak kellene bele rendes referencia (akár TL431-ből), hogy erre ne a 9V segédtápot használja. -
aujjobba
addikt
Van kedve valakinek ezt megköpködni kicsit, mit hagyok ki, mi teljesen rossz?
Valtoztathato linearis tap lenne, aramkorlattal.
16V a bemeno, kifele nullatol ugy 12V-ig tudna, max. 2A-re tervezem, addig engedne az aramkorlat beallitas, de tettem bele egy biztonsagi korlatot is vesz esetere, az olyan 2.5A-nel megfogja.
LtSpice-ban nagyjabol megszimulaltam, kb. egybevagnak az ottani ertekek a sajat szamolassal.
Ez itt azt mondja 3.6 C/W-os hutobordaval 2A-nel kb. 100 Celsiusra melegedne fel az atareszto tranyak bele (junction hogy van magyarul?), de eloszor csinalok ilyen termal szimet.

-
johniee
senior tag
válasz
johniee
#67075
üzenetére
sziasztok!
Pár éve volt ez a projektem.
Ugye ez egy hozzáadott 12V és egy 5V tápból áll belül és konnektort igényelt.
a BT-rádió egységnek 12V kellett, a pici erősítőnek pedig 5V és így nem gerjedtek.Na most ha ugyanilyen dobozba, de csak 18650 cellákkal(3S=12V) akarom megvalósítani a tápot a rádió+BT egységnek, az első problémám, hogy az előre beépített erősítősnek ennyivel nagyobb a helyigénye, mert az előlapja (és NYÁKja) is nagyobb.
És ha nem szól éppen semmi, akkor is van egy halkabb alap zúgása két hangszóróval
Van itthon (gyárilag) potméteres PAM8610-em is, de attól félek az is gerjedni fog, ha közös lesz a 12V(3S - 18650) táp
-
Dr. Szilikát
őstag
válasz
MasterDeeJay
#93483
üzenetére
Ahogy látszik a korábbi rajzon is, akkus üzemmódban van egy motor jobbszélen.
Középső a +200 V-os dinamó, ami átkapcsolható a csöves egyenirányítóról.
Balra a negatív segédfeszültséget előállító dinamó, ezek valószínűleg kommutátoros egyenirányítóval bíró, permanens mágneses szerkezetek (vagyis a motor fordítottja).
https://hu.wikipedia.org/wiki/Dinamó
Wikipédián az utolsó fejezetet (További információk) magam írtam pár éve, az érdekesség kedvéért (teljesen átfogalmaztam a korábbi részt, így mondhatom).
-
válasz
tordaitibi
#93482
üzenetére
Jaaa akkor azt jelenti a +.
Alsó csatin ezek jönnek be:
A +200v
B -30v
L +12vDC 200v az jó mert a táp amit veszek az tudja azt is.
Középen jobbról az a híd melletti kapcsolja a 200v-ot és fűtést.
-
válasz
MasterDeeJay
#93481
üzenetére
Nincs egy rajzod?
Anódfesz. pozitív DC a testhez képest, nem ac. -
válasz
tordaitibi
#93473
üzenetére
Na akkor 12v sima számítógéptáp, egy fesz megvan.
-30V ra pedig vennék egy ilyet amit a 12v-ról hajtanék meg:
1600Ft alin.
Positive & Negative Dual Output Power Supply DC DC Step-up Boost-Buck Converter moduleInput voltage 3.6~30V,output ±3~±30V adjustable
Maximum output power: 20W
Conversion efficiency :69-88%
Quiescent current: 3mA
Két fesz megvan.A 200v még kérdéses, továbbra sem találom hogy ez most egyen vagy váltó.
Esetleg tudja valaki hogy csöveseknél az anódfesz az egyen vagy váltó? (rohadtul nem értek hozzá)Arra ilyet gondoltam:
150W DC-AC Converter Booster module 12V to 110V 200V 220V 280V 150W Inverter Boost Board Transformer
Szintén ezer forintos kategória. Ez ad ki DC-t és AC-t is viszont nyilván nem mindegy melyiket kötöm a rádióra.
Szóval az egész mehetne 12v-ról, azaz akár autóakksiról is. -
OK, meg vagyok győzve
Komolyan: Lidl akciót kell nézni, szokott lenni napelemes kerti lámpa, ahol több lámpa van és 1 tábla napelem. Anyámnál az udvaron teljesít 2-3 éve, elég jól bírja. Ami egybe van, azokon kis gizda napelemecske van, nem szedném szét azért. -
-
rednifegnar
senior tag
válasz
ViZion
#93476
üzenetére
ezt mondom se akku (se halo), vezetek nyilvan kell valamennyi de szinte csak annyi hogy a fal vastagsaga meg amennyi kell a bekoteshez.
ezekben a napelemes kinai csodakban van akku ugy latom. nekem kb annyi kellene, hogy kvazi a napsutest behozni belulre. nyilvan minel tobb fenyt tudok csiholni annal jobb.
itt eleg korlatozott a felteheto meret meg elhelyezes. belvarosi haz, nincs terasz, szoval nem egyszeru a megvalositas, de technikaliag viszont szog egyszeru lenne.
nekem ez csak inkabb ilyen hangulatfeny, hattervilagitas lenne esetleg ha meg a benti novenyeknek is jut belole az plusz jopont. de halozatot plane akkut nem akarok. -
válasz
rednifegnar
#93475
üzenetére
hááát... OK. De ott vezetékezni kell, akku kell, szerintem macerásabb, de a fene tudja. Ez kicsit olyan dolog, mint a napelemes vibrátor...
-
-
Dr. Szilikát
őstag
válasz
MasterDeeJay
#93471
üzenetére
Itt a videóban szerepel egy táprajz:
https://www.youtube.com/watch?v=gOnF7n9zDKA
Működhet trafóról vagy a forgógépes átalakítóval DC-ről. A trafó szekundere a Graetz-hídon keresztül meghúzat egy relét, amivel átvált a két tápforrás között:

-
válasz
MasterDeeJay
#93471
üzenetére
12V --csövek fűtése
+200V -anódfeszültség
-30V -rács lezáró feszültség.
Kellene mindegyik, ez sajnos a csöves technológia velejárója.
Nem bonyis ezeket előállítani.
A 12V az A, az anódfesz 10-100mA , a negatív mA nagyságrendbe esik.Amit mutattál a képen az egy vibrációs vagy motoros szaggató, az állította elő a 12 voltból a többit.
Hogy megy-e 230-ról, elvileg a pin kiosztás szerint igen de bele kéne nézni ehhez. -
aujjobba
addikt
Van itthon elerhetoen valami hasonlo ledvillogtato IC, mint az ELM711?
A gyerek folyton ezzel nyaggat, villogo LED-es biszbaszt csinaljak neki
Legutobb osszehoztam neki egy korbefuto LED sort, negyszogjel generator + dekad szamlalo, de valamitol feladta a mukodest orokre

Ez a hestore-ban gyanusan valami hasonlon (vagy epp ezen) alapul, de nekem eleg lenne az IC.
-
A kapcsolási rajzon látok egy egyenirányító hidat de megmondom őszintén nekem kínai kissé.

A +200v (ezt még most sem tudom hogy váltó vagy egyen)
L +12v (ez gondolom egyen, ezt meg tudom oldani)
B -30v (na ezt meg nem is tudom hogyan kell előállítani vagy egyáltalán szükséges-e neki)Megkerestem a bp-i rádióamatőröket, remélem válaszolnak hátha van utángyártott táp vagy valami egyszerű megoldás.
-
válasz
MasterDeeJay
#93463
üzenetére
-
-
-
Barret001
addikt
válasz
MasterDeeJay
#93463
üzenetére
Nincsenek trafóid? Több trafóval tetszőleges feszültségeket tudsz előállítani.Egyszerű áttétel számolás.
-
Babetta-X
senior tag
Sziasztok! Építeni szeretnék egy hálózatról működő asztali lámpát, lehetőleg led-eset aminek a színőmérséklete, ne adj isten a fényereje is állítható. Nyilván ez egy minimál hobbi projekt, szóval tudtok esetleg aliexpressen vagy máshol ajánlani ehhez bevált szettet vagy külön kapcsolót, led szalagot stb?
Beépítés szempontjából a szalag vagy ahhoz hasonló alakzat lenne nekem a legoptimálisabb de nyilván rugalmas vagyok.
A meredekebb ötletem egy napelemes minimál fényt adó lámpa, ha esetleg erre is van ötletetek azt megköszönöm. -
Tápot kellene adnom egy eszközhöz (régi katonai rádió)
Igazából a 12v még oké de 200v-ot miből szedjek? Illetve a -30 is érdekes (nem tudom az kell-e neki vagy mire jó)
A többi nem érdekes, hangszóró/fejhalgató kivezetés van máshol is rajta.
L csatira menne 12v, E-F-re a föld eddig oké.
A csati....Gondolom direktbe a falból jövő ~250v-ot nem kellene rákötnöm. (Meg ugye váltó vagy egyen..)
Az eszköz gyári tápját nem hoztam el mert darabokban volt. -
válasz
Barret001
#93460
üzenetére
Közben megtaláltam emberünk videóit.
Ő kicserélt 2 cellát, aztán kb 1 év múlva megint meghalt 1.
Ő itt full leszedi az összes cellát a bmsről, viszont valamikor ki is nyír egy biztosítékot (ő legalábbis azt írja), amit 7:51nél cserél ki.
Cserélgessem ki kettesével én is, mint ebben a videójában?
Vagy építsek egyet az itthon lévő laptop akksikból (1p4s-t), azt ráforrasztom felülről, hogy meglegyen neki a fesz és akkor utána le tudom venni az egészet anélkül, hogy eldurranna bármi a bmsen? -
Barret001
addikt
válasz
tomazin
#93459
üzenetére
Cseréld ki mindet. De úgy,hogy a BMS feszültség alatt maradjon. Lehet hogy tilt,ha szakadást érzékel.Vannak ilyenek. Csak a rossz cellák cseréje nagy kapacitás különbséggel fog járni,amit a BMS nem tud lekezelni. Ha tudnád a régi cellák kapacitását,és hasonlót raknál melléjük,abban az esetben működne a részleges cella csere. De A használattal degradálódnak,amit csak kapacitás méréssel lehet ellenőrizni.
-
van egy 5+eves robotporszivo(xiaomi gen1) akksim, amiben haldoklik egy vagy tobb cella. yt video tanulsaga szerint lgabb cella van benne ami icr tipusu. ahogy neztem amit tudok venni ujonnan azok nca tipusuak (pl samsung 30q)
(dis)charge ertekben tobbet birna el az uj akksi.
mivel jarnek hosszabb tavon jobban?
kicserelem az osszes cellat? (nem tudom a bms mit szol hozza)
kicserelem csak a hibasakat? (itt elvileg nem kell gondnak lenni, bar az uj akksi nagy aram leadasara van tervezve, gondolom nem fog neki fajni, ha kevesebb lesz belole kiveve)
veszek egy uj akksit? (itt meg az a felelmem,h alin csak gagyi eladok voltak, akik dupla akkora kapacitassal is arultak akkupakkot, tehat ki tudja milyen kokany cellak lehetnek abban)elore is koszonom a gondolatokat
-
demars
addikt
válasz
Dr. Szilikát
#93439
üzenetére
Nem akku gond.
Próbáltam szinte új akkuval, ugyan úgy kiírja, hogy Power fail
Van több videó is YT n, még a szétszedésével kküzdök (mélyen van egy csavar, toldani kell egy csavarhúzót) -
Dr. Szilikát
őstag
válasz
kmisi99
#93447
üzenetére
Nincs ellentmondás, 12,6 V az üresjárási feszültség, amit akár egy áruházi polcon is mérhetsz, vagy épp a járműben is, állóhelyzetben és akkor még jó szinten van az akku. Elkezdjük tölteni, a belső ellenállás miatt nagyobb kapocsfeszültség mérhető.
14,4 V-ig kell menni felfelé, illetve 14,7 V-ig mennek a gyári töltők téli vagy AGM üzemmódban. Ezt addig kell tartani, míg az akku által felvett áram nagyjából C/10 értékre esik vissza, utána 13,6 V tartófeszültségre ejteni, ami már sokáig maradhat rajta.
Viszont van olyan lehetőség is, hogy teleltetünk egy autót a garázsban és eleve csak 13,6 V-ra húzzuk, azon tartjuk, nem fontos feljebb menni, mivel hosszabb távon úgyis felszívja magát, ahogy kell.
Magam egy gyári töltőtől "lopott" eljárást követek , ami legjobban bevált, azaz 13,6 V tartófeszültség, de azt egy timer 30 percenként be-ki kapcsolja.
Van beiktatva egy kis LED-es áramkör is, ami mutatja a töltőáramot, ez azért jó, mert így látjuk, hogy rendben van az érintkezés.
-
gabor128
aktív tag
Üdv!
Tud valaki olyan viszonylag egyszerű megoldást, amivel egy felmelegített dróttal tudnák szivacsot vágni?
Nincs túl sok eszközöm hozzá.
Van egy akkutöltő, meg egy kis átmérős vezeték, meg régi TV-ből néhány poti.
Van rá valami képlet, vagy egyéb komment, hogy ne olvadjon el a vezeték és az akku se legyen rövidzáras? -
charg
tag
Sziasztok!
Van egy NAD erősítőm. Az a gondom vele, hogy a rákötött hangfalak egyik oldala néha elhalkul és recseg a potméter.
Gondoltam átfújom az egészet sűrített levegővel, majd isopropyl alkohol spray-vel a potikat + van itthon hajvágógép olajam amivel megpróbálom megkenni a potikat fecskendőt használva.
Ez megoldhatja a problémám?
Az erősítő kb 10 éves. Nem volt sokat használva csak sokat állt poros helyen. -
Hooper
őstag
Sziasztok!
Tudnátok nekem kárlek segíteni, ha esetleg a leírásból nálam hozzá értőbbnek kiderül az, hogy a két USBs töltő közül ha egy időben több eszközt töltök vele akkor melyik mekkora teljesítménnyel tölt? van e limit, szétoszlik e a rá írt teljesítmény stb.. (természetesen csak az USB aljzatokra gondolok nem az ACre).
Az se feltétlen baj ha megoszlik ha 3-4 eszköz lóg rajta, csak olyanra lenne szükségem ami egyidőben több eszközt relatíve gyorsabban tölt.
https://www.ldnio.com/product/4-ac-outlets-universal-power-strip-se4432.html#Specs
https://www.ldnio.com/product/3-ac-outlets-wi-fi-smart-power-strip-sew3452.html#Product%20Description
-
válasz
kmisi99
#93447
üzenetére
Ha mobil az akku azaz feltöltöd, majd leharcolod akkor max. 14,4 vagy 1-2 tized volttal alatta.
Ha ups riasztó vagy bármi ami éveken át a töltőn lóg akkor 13,8V.
Azt azért látod 100%-nak mert az automata töltők miután kész egy töltési ciklus, gyakorlatilag kikapcsolják a töltést és egy teljesen feltöltött 12V akkunak 12,6V amire beáll pár óra múlva üresjárásba. -
-
kmisi99
addikt
Sziasztok, auto akkut szeretnék cc cv táppal tölteni. Ellentétes infókat találok a neten. Van ahol azt látom 14.4v al kell tölteni van ahol azt látom, hogy 12.6v nál már 100% on az akku. Akkor mekkora feszültségre állítsam a töltőt?
-
aujjobba
addikt
válasz
ekkold
#93341
üzenetére
Az egyszerubb tukrot sikerult megcsinalni, mcp602 opamp + 2n7000 fet + BCM857BS dual (match-elt) PNP tranyaval.
30uA korul van melegitesre az elmozgas, ez mar okes nekem.
Bakker a SOT363 SMD dualtranyat mikor meglattam majdnem feladtam, de aztan sima pakaval meg fluxal vegulis gyorsan sikerult probalapra forrasztani.
-
-
Barret001
addikt
válasz
csabyka666
#93443
üzenetére
Az a 7A sem sok. Ha elég vastag keresztmetszetű kábelt toldasz hozzá,(hasonlót) még csak langyosodni sem fog.
-
-
Barret001
addikt
válasz
csabyka666
#93441
üzenetére
Tökéletes megoldás,nem kókány. Az még nem nagy teljesítmény.
-
Üdv mindenki!
Kíváncsi vagyok a véleményetekre. Van egy 500/1000/1500 wattos infrás melegítőm a fürdőszobában, annak a vezetékét szeretném hosszabbra cserélni. Vettem is egy szerelt, izmosabb fajta sodrott 3 eres vezetéket, viszont a hősugárzóba az eredeti kábel már be van kötve, nem szívesen bontanám meg.
Kérdésem, hogy ha elvágom, és forrasztással + zsugorcsővel kötöm rá a hosszabbat, az mennyire kókány megoldás? Ekkora teljesítménynél, pláne 230V feszültségnél ez a forrasztós módszer elfogadott?
Oldható WAGO lenne a szép megoldás, de nincs itthon perpill olyanom...Köszönöm a segítséget előre is!

-
Dr. Szilikát
őstag
válasz
demars
#93436
üzenetére
Itt van a "normális" változat.
https://www.youtube.com/watch?v=_xhjpWHk3GI
Számítógépen bekapcsolható hozzá a generált orosz felirat, utána beállítható a magyar fordítás is. Mobilon nehezebb eset, vagy csak nekem nem sikerül, ezt már nem tudom.
-
demars
addikt
Sajnos nem értek angolul.
Mi a hiba ennél az akkunál?
Egy van itthon ami pont ugyan ezt produkálja. Töltöttség jelző négy led közül kettő-kettő párban villog.
Makita rádióban használta a tulaj, de nem kapcsol be. -
leweegee
aktív tag
válasz
aujjobba
#93431
üzenetére
Nálunk a lidl-ben vett ledek váltak be, mivel 4 égő megy a házban lévő csillárokba ezért kettőt becsavartam, kettőt pedig csak félig, hogy ha baj van csak betekerem és van világosság, ez
6éve történt, azóta egy sem adta meg magát.
Bocs csak 4 év, de akkor is szép teljesítmény tőlük.


-
aujjobba
addikt
válasz
rednifegnar
#93430
üzenetére
Amit eddig lámpa szakboltban vettem mindegyik megdöglött néhány hónapon belül.
Egyszer az IKEA-ban voltunk felkaptam egy kettes csomag ottani LED-et próbaképp, azóta is mennek.
Azóta mar kb. mindegyik ki lett cserélve IKEA-sra, azok valtak be.Erdekes időket élünk, hogy külföldi butorboltban kell LED-eket vennem ha jot akarok magamnak, mert a magyar szaküzletben csak vackokat kapok.
-
rednifegnar
senior tag
-
válasz
ViZion
#93428
üzenetére
Én akkuzok, félszigetüzem.
9kWh liion van alatta, amiből 7kWh kihasználható.
Én roppant takarékosan éldegélek az asszonnyal, a havi villanyszámlán 3800-4500Ft között van, ez 100-110kWh/hó.
És ezt képtelen fedezni rossz időben 1800Wp panel +9kWh akku.
Nem zsákutca csak jelemleg e tárolás ami irreálisan megdobja a kivitelezési költséget, és még gy sem 100% a rendelkezésre állás sajnos.
Vakamint abszolút nem zsákutca ha értelmesen van felhasználva, alkalmazkodni kell a napsütéshez. Akkor mosunk porszívózunk döntő többségbe ha süt a nap.
Így a havi 4500 lement havi 8-900 forintra.
Nagyban, ha valaki tele van nagyteljesítményű berendezésekkel+e-car töltést tudja időzíten, évente fé-1millát lehet spórolni.
Itt is igaz sajnos hogy aki eleve iszonyat nagy lábon él, annak egy 10-20 millás projekt hamarabb megtérül, mint Mari néninek aki a havi 70-80kWh-t váltaná ki, neki soha nem térül meg.
Fejekbe kell először rendet tenni, ha ez megvan, és megvan hozzá a techikai háttér is, akkor nagyon is jó alternatívák a megújulók.
Csk ehhez településszinten, centralizáltan kéne elkezdeni gondolkodni. -
válasz
tordaitibi
#93427
üzenetére
Mindenki tudta, h a napelem csak részmegoldás/zsákutca. Mondom úgy, h nekünk is van egy kis napelemünk.
Otthon akkor termel, amikor nem vagyunk otthon, kell akku vagy a hálózatra tölteni. Erősen függ az időjárástól, ha kiesik, akkor rengeteg kapacitás esik ki egyszerre egy területen, amire a szolgáltatónak készen kell állnia.
Most, h akkuval együtt lehet csak pályázni, várhatóan javul a helyzet.Cégnél is van napelem, nem tölthet a hálózatra, ha nincs hétvégén műszak, vagy mos a karácsonyi időszakban ez mind megy a levesbe. Mondtam a főnöknek, h hétvégére kellene ilyen dolgozói mosoda, szinte ingyen moshatnánk. Vagy kapjunk elektromos autókat...
ne dobjuk má' ki azt, amit megtermel... -
válasz
janos666
#93418
üzenetére
Megint csak saját tapasztalatom.
1,8kW panelem van a tetőn, igaz borzasztóan szedett-vedettek, több gyártó több tipusa. Egyedül a Vmp ami nagyjából megegyezik.
Télen, jó napsütésben 48-50A jön be az akkuba azaz 1200W.
Borús időben meg 1-2A azaz 25-50W. Ez semmi, ez használhatatlan, nálam a pakk fűtését épphogy fedezi.
Namost ha ilyen szutyok ködös esős idő van 5-10 napig, ami már sokszor előfordult, ezesetben a napelemes rendszerek meghalnak, vagy olyan durván, irreálisan túl kell méretezni, 10-15szeresen, ami gazdaságilag nem éri meg. -
válasz
troll81
#93414
üzenetére
Saját tapasztalat, igen, bármilyen variációban párhuzamosíthatók.
Nálam abszolút két véglet, egy 7Ah gel riasztóakku és egy 100Ah indítóakku van a legnagyobb egyetértésbe párhuzamba.
Onnan tudom hogy jók, a kis akkut sokszor kiveszem mert arról tesztelgetek autós cuccokat a szobában.
A nagy meg 48 órán keresztül vitte a kazánom keringetőjét mert elfelejtettem visszadugni az automata töltőjét.
3 éve vannak párhuzamosítva, remek egészségnek örvend a kicsi meg a nagy is.
13,8V-on lógnak évek óta. -
válasz
janos666
#93418
üzenetére
A teljesítményüket 1000W/m² besugárzási teljesítmény mellett, bizonyos hőmérsékleten adják meg, és új korukban ezt inkább felül teljesítik, valamint több gyártó különböző módon garantálja, hogy ez kiszámítható mértékben fog degradálódni. Ami azt illeti, hűvös tavaszi napokon nálunk is előfordul, hogy ezt túlteljesítik.
A baj, hogy a napelem hiába fotovoltaikus, valójában tényleg direktben tűző napra van szüksége, hogy a névlegeshez közeli teljesítményét adja.
Téli átlagban úgy szoktak pesszimistán becsülni, hogy 1kW napelem napi 1kWh energiát hoz be. Ebben persze benne van, hogy van egy nagyon jó nap, utána meg egy semmirevaló hét.
-
Dr. Szilikát
őstag
Egyértelműen kizártad a LED-hibát, terheléses teszttel? Mert inkább az szokott vibrálással kezdődni.
Hogy jön ide pont a japán oldal, ez egy gyakori kínai LED-driver, más típusszámok alatt is előfordul ilyen, bár pontosabban nem jegyeztem meg.
https://pdf1.alldatasheet.com/datasheet-pdf/download/908933/WINSEMI/WS9221B.html
-
setup
tag
Próbálkoztam itt Google fordítóval, de csak annyi derült ki, hogy valami LED meghajtó IC. Fingom sincs mi ez és csak tippelem, hogy ez adja fel. Egyik hibásnál rámértem az elkora, annak rendben van a kapacitása. Sajna nem az nem bírja a meleget. Abban bíztam, hogy csak kondizni kell majd, de nem.
-
setup
tag
Sziasztok Drótosok kéne nekem ötlet. Az van, hogy rendeltem anno egy raklap G10-es ledes izzót csájnából és ami kiégett azt bedobtam egy szatyorba, de nem volt jó bolt, mert mára tele lett a szatyor.
Ez a 3 LED-es változat. Az elektronikát úgy fényképeztem, hogy bele lehessen nagyítani az alkatrésznevek olvashatóságáig. Mivel egyik sem úgy égett ki, hogy a LED ment tönkre, hanem mindegyiknél az elektronika tojt be (villogással kezdődik) ezért gondoltam, hogy futok erre egy kört, hogy nincs e valami filléres megoldás a javítására? Valami, amivel kiváltható a benne lévő nyák, vagy a gyárinál tartósabb alkatrész a gyári nyákra? Így, hogy sok hibás van és a csavarkötések oldását követően teljesen kulturáltan szétjön lehet megérne egy kis barkácsolást... -
janos666
nagyúr
válasz
rednifegnar
#93407
üzenetére
Én is mondtam neki már az elején, hogy olcsóbb és hatékonyabb lenne valami katonaságot vagy börtönt megjárt hajléktalant beköltöztetni, mint bekamerázni, de nem tetszett neki az ötlet. Rendes biztonsági őrre pedig valószínűleg nincs pénz.
De egyébként nem lopás, hanem garázdaság volt eddig a gond (valamelyik szomszéd őrült nem örül, hogy oda telepedett a méheivel és tör/zúz a portán, a rendőrség javasolta neki a kamerát). Nyilván mondtam neki azt is, hogy ne kerüljön már többe a védelmi rendszer, mint a potenciális kár, de elég eltökélt. Ennek ellenére persze "ingyen" kéne a komplett kamerarendszer...#93406 Reggie0 - Inkább a napelem túlméretezésre fogadnék. Nem vagyok otthon a napelemekben (az állami pályázatoshoz túl kék, az önerőshöz túl viz a vérem, és nem vagyok maxiszuperzöld beállítottságú), de én is gondoltam, hogy amit ráírnak Watt-okat, az kb. a sivatag közepén a napra forgatva délben, aztán itt nálunk télen annak töredéke... De tényleg ennyire rossz a termelése télen, hogy akár szinte semmi?
-
troll81
addikt
Sziasztok.egy 100 és egy 72ah aksit össze köthetek egy teszt erejéig 12 V használnám tesztelni pár dolgot.172ah lenne a kapacitás
müködik? -
ekkold
Topikgazda
válasz
tordaitibi
#93410
üzenetére
Van egy harmadik lehetőség is. Ha A/D átalakítókat használsz. Olyat ami eleve benne van egy MCU-ban, a szorzást pedig szintén el tudja végezni az MCU. Sőt.. valódi effektív értéket és hasonlókat is számolhat ha pl. nem csak sima DC-t akarunk mérni.
Szerintem kb. hasonló korúak lehetünk, pl. sokáig úgy gondoltam, hogy amit meg tudok oldani pár IC-vel ahhoz minek programozni, de sokat változott a világ, nem csak hogy jobb és egyszerűbb sok feladatot MCU-val megoldani, de olcsóbb is.
Amúgy egyetértek, nyilván sokkal többet tanulunk, ha használjuk az agyunkat, és nem csak kínai cuccokból legózzuk össze amit szeretnénk. nálam ez úgy nyilvánul meg, hogy egy barátommal összedolgozva feszegetjük a határokat, olyasmit építünk amit nem lehetne olcsó kínai modulokból megcsinálni.
Pl. D/A konverter kiváltására (labortápba) nemrég terveztem olyan áramkört, ami PWM jelet alakít analóg jellé. Persze erre lehet mondani hogy egy sima szűrő - de... itt jön a határok feszegetése: ugyanis ez kb. 150....200msec alatt beáll a PWM-nek megfelelő feszültség értékre, mindezt úgy, hogy a kimeneti feszültség hullámossága eközben mindössze 0,1µV környékén van (szimuláció szerint, és kb. a gyakorlatban is tudja ezt). A PWM-et egy MCU állítja majd elő 500Hz.....2kHz körüli frekvencián. -
leweegee
aktív tag
válasz
tordaitibi
#93410
üzenetére
Maximálisan egyetértek tudok érteni, én is atéltem ezeket bár még gyerekként, de sajnos ezek az idők elmúltak, egyszerűen nincs értelme kinlódni velük, mert diszkrét alkatrészekből drágább megcsinálni, a ráfordított időről nem is beszélve. Nekem se tetszik ez, "régen minden jobb volt" elvet vallom de meg van kötve a kezem. Manapság minden egyesekből és nullákból áll... ez van ezt "kell" szeretni.
-
válasz
leweegee
#93400
üzenetére
Teljesen igazad van de én még abba korba kezdtem hobbizni amikor Budapesten összesen 1 ilyen bolt volt, és ha jött a hír hogy 2N3055 érkezett, akkor a Nov7 téren 50-en álltunk sorba érte.
Megszoktam hogy egy problémát nem 500 forintos kínai modullal oldok meg hanem használom a fejem és megtervezem, megépítem.
És ez a hozzáállásom berögzült
Amúgy tényleg egy ilyen kész modul lesz a vége, de nem bánom hogy feltettem a kérdésemet mert igen sokat tanultam 2 nap alatt az analóg szorzók működéséről.
Eddig fehér folt volt, most már valami dereng. -
hzsolee
őstag
válasz
tordaitibi
#93408
üzenetére
Lehet egy kérdésem...a napelemes dologgal kapcsolatban?
Inkább dobok egy PMet
-
-
rednifegnar
senior tag
válasz
janos666
#93403
üzenetére
offoff:
ezt a cuccot igy egybe fogjak elvinni ahogy van, ha nem all mellette or... amugy is felvesz egy sapkat es egy maszkot, soha nem ismeri fel senki.
3 betoreses lopason van tul az egyik cegunk, hiaba van riaszto, hiaba van jarorszolgalat, azonnali sms, semmit nem ertek. mar reg megpucolnak mire tortenik barmi. nyomozas nincs csak papiron, kamera felvetellel nem foglalkoznak. az egyik esetnel volt olvashato rendszam lekerni se voltak hajlandoak. utolag kiderult h 2 eve lopott volt a jargany de vidaman hasznaltak.
ha ertekes a cucc akkor fizikai vedelem kell lehetoleg elo erovel. -
Reggie0
félisten
válasz
janos666
#93403
üzenetére
Szerintem valamilyen kesz offgrid (hajos vagy kemping) megoldast kene beszerezni vagy egyszeruen vegyetek egy szolar powerbank-ot, aminek van 12V kimenete is. Telen azert eleg sok a szinte nulla termeleses nap, igy vagy az akkut meretezitek tul vagy a napelem meretet.
-
janos666
nagyúr
Egy ismerősöm kért meg, hogy rakjunk össze neki megfigyelő kamera-rendszert.
A gond, hogy a telken még közel egy éven át nem lesz még áram, de a kamera már ma kéne (pontosabban "tegnapra").
A kamerák valószínűleg el vannak 6x6W-ból (specifikáció alapján), de valószínűleg kell majd kiegészítő infra lámpa is (nagy telek), illetve mindenképp kell valami rögzítő kütyü (én egy integrált x86 CPU-s mini PC felé kacsintgatok, de lehet, hogy csak dedikált NVR doboz lesz), potenciálisan még egy PtP WiFi eszköz, szóval durván 50W-al számolnék (az infra csak a nap felében megy), vagyis nagyjából 12V * 4A.Egy 12V-os (teher)autó akksi úgy 70-110 Ah, tehát gyakorlatilag naponta kéne cserélgetni, ami elég kellemetlen kb. egy éven át még akkor is, ha nincs messze (de még földút is alig van, tehát esős/havas időben szenvedés lenne még 2-3 naponta is, de a töltés miatt ugye 2x annyi akksi kell: a kihelyezett és az otthon töltődő...).
Ezért szóba került a napelem. Csak nem tudom, hogy milyen és hogyan. Mármint adná magát, hogy akkor eleve olyan 21V-os panelt vegyünk, ami később (darabszámban kibővítve) használható inverterrel is 220V-hoz (ha más fogyasztó is lesz majd ott, nem csak a kamerák).
- Egyrészt nem tudom, hogy használhatók-e azok a napelem panelek bármi tetszőleges konfigurációban, vagy digitális vezérlősek, és csak a melléjük szánt inverterekkel/töltésvezérlőkkel hajlandóak működni.
- Másrészt nem tudom miből és hogy kéne összerakni valami töltésvezérlőt, ami a napelem panelről tölti nappal a 12V-os autó akksit.
Többet érne venni egy 21V-os Li-Ion akksit és ahhoz valami töltésvezérlőt 21V napelemről?Kicsit még komplikálja a problémát, hogy alapvetően 48V PoE-vel akarok dolgozni, nem külön 12V tápkábelekkel (bár a kamerák tudják mindkettőt és a mini-PC is 12V-ot kérne).
-
Reggie0
félisten
válasz
aujjobba
#93396
üzenetére
Ha ugyanaz a tapfesz a sont elott, mint az opamp-nal, akkor az okozza a problemat, hogy a MCP602 nem rail-to-rail inputtal rendelkezik, azaz a bemenetei nem igazan mukodnek(legalabbis nagyo nem linearisak) a tapfeszultseg vagy a fold(negativ tapfesz) kozeleben. Emiatt meg is adjak, hogy a bemeneteket mekkora tartomanyban lehet hasznalni a ket taplabhoz viszonyitva(ennel az icnel ez a V+ - 0.3V es a V- + 0.3V). A kisebb meroellenallas csak akkor okoz gondot, ha akkorat akarsz erositeni a kialakulo feszultsegen, hogy a muveleti erosito offszetfeszultseget felszorozva beveri a fejet a kimeno jel. Ha balszerencses vagy az adott peldannyal, akkor pont a kozelebbi tapfesz fele megy az offszettel polaritashelyesen felszorozva, ugy meg szukebb a rendelkezesre allo tartomany.
Az INA180Ax jol mukodik, erre a celra valoban egy CSA a legjobb valasztas.
-
Reggie0
félisten
válasz
ViZion
#93380
üzenetére
Az, hogy nagy a feszultseg kevesbe problema, az SSR-ek a nagy meredeksegu jelvaltozast sem szeretik, igy inkabb a halozati tranziensek es a villam altal indukalt zavarok amik problemat jelentenek. En mar lattam DC korben(igaz, sok km-es) szetegett SSR-eket, pedig azokat csak a villam birizgalja, es meg termikusan is ellenallobak, mint ezek, nagyjabol akkora mind, mint az oklom, plusz fel kilo hutoborda. A rele eredendoen strapabirob, lenyegeben egy szal vezetek, azon a nagyobb frekvenciaju zavar, kozepes tulfesz vagy az indukalt villamaram fizikai okobol nem tud akkora problemat okozni.
Új hozzászólás Aktív témák
- Gumi és felni topik
- Battlefield 6
- Elektromos autók - motorok
- Luck Dragon: Asszociációs játék. :)
- Kamionok, fuvarozás, logisztika topik
- BMW topik
- Miért nem tűnik el soha a kalózkodás?
- Suzuki topik
- Intel Core Ultra 3, Core Ultra 5, Ultra 7, Ultra 9 "Arrow Lake" LGA 1851
- Bittorrent topik
- További aktív témák...
- Samsung Galaxy A36 5G / 6/128GB / Kártyafüggetlen / 12Hó Garancia / Bontatlan
- Dell Latitude 7410 karbon i7 10610U, 16GB RAM, SSD, jó akku, számla, 6 hó gar
- GYÖNYÖRŰ iPhone 14 Pro Max 128GB Deep Purple -1 ÉV GARANCIA - Kártyafüggetlen, MS3716
- GYÖNYÖRŰ iPhone 13 Pro 256GB Graphite -1 ÉV GARANCIA - Kártyafüggetlen, MS3074, 100% Akkumulátor
- HP Omen 80G8E9 - 27" IPS - UHD 4K - 144Hz 1ms - NVIDIA G-Sync - FreeSync - HDR 400 - USB Type-C
Állásajánlatok
Cég: NetGo.hu Kft.
Város: Gödöllő
Cég: Promenade Publishing House Kft.
Város: Budapest






















